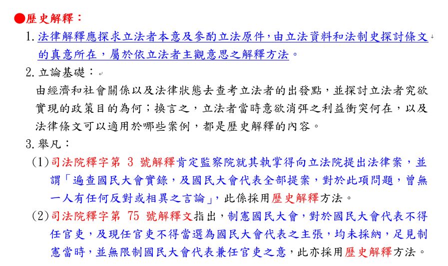
34 司法院釋字75號解釋表示,制憲國民大會,對於國民大會代表不得任官吏,及現任官吏不得當選為國民大會代表之主張,均未採納,足見制憲當時,並無限制國民大會代表兼任官吏之意。此種法律解釋方法稱之為:
(A)文義解釋
(B)歷史解釋
(C)目的解釋
(D)當然解釋
答案:登入後查看
統計: A(635), B(3712), C(264), D(352), E(0) #184191
統計: A(635), B(3712), C(264), D(352), E(0) #184191
詳解 (共 5 筆)
#723413
~足見制憲當時~ 講歷史
76
0
#472236
釋字第 75 號
查制憲國民大會對於國民大會代表不得兼任官吏,及現任官吏不得當選為國民大會代表之主張,均未採納。而憲法第二十八條第三項僅限制現任官吏不得於其任所所在地之選舉區當選為國民大會代表。足見制憲當時並無限制國民大會代表兼任官吏之意,故國民大會代表非不得兼任官吏。
18
0
#450474
均未採納
3
0
#6077079

1
0