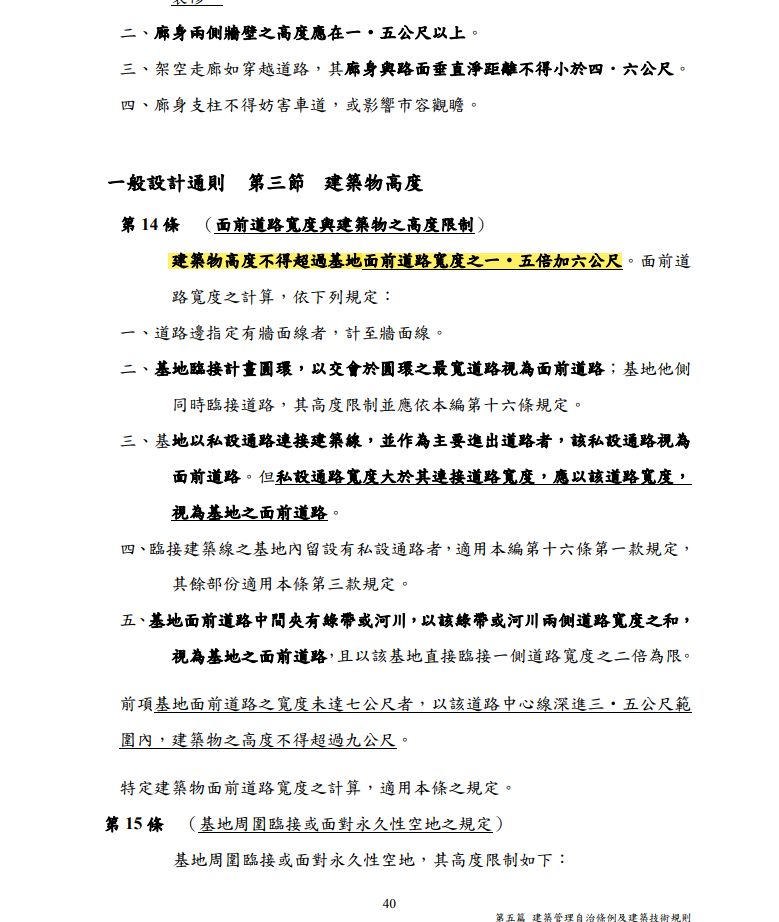
34.依建築技術規則一般設計通則第 14 條規
定,建築物高度不得超過基地面前道路寬
度之多少?
(A) 道路寬度之一‧五倍加十二公尺。
(B) 道路寬度之一‧五倍加十公尺。
(C) 道路寬度之一‧五倍加八公尺。
(D) 道路寬度之一‧五倍加六公尺。
答案:登入後查看
統計: A(288), B(207), C(215), D(1378), E(0) #2441927
統計: A(288), B(207), C(215), D(1378), E(0) #2441927
