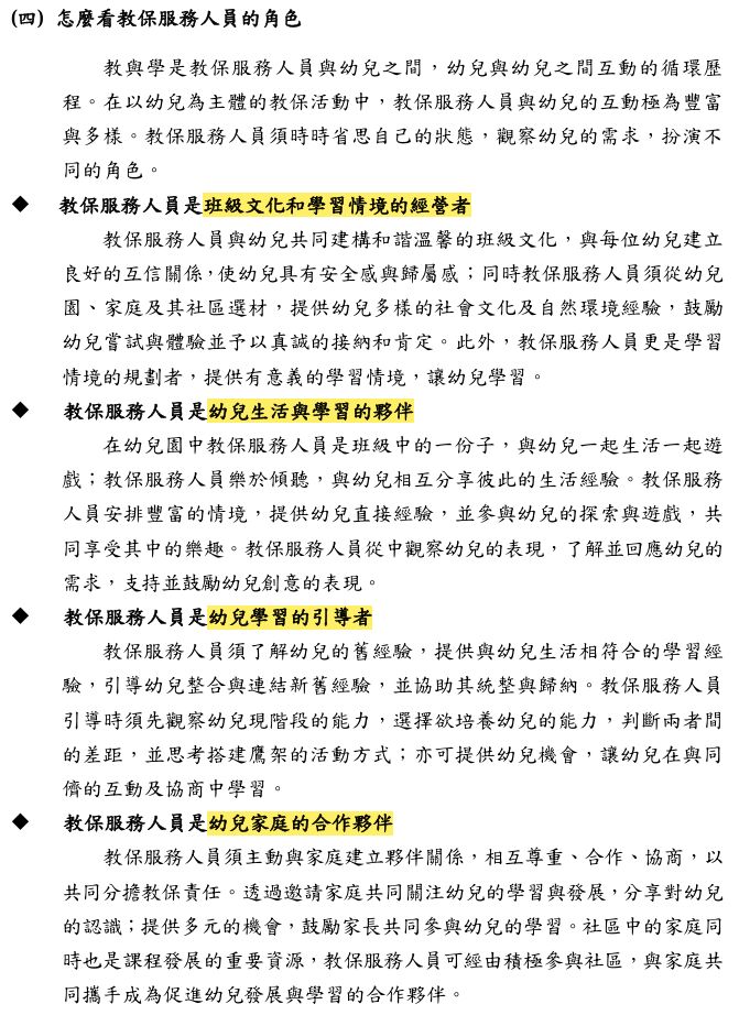
34. 依據《幼兒園教保活動課程綱要》,教保服務人員的角色描述,下列何者正確? ①是幼兒生活與學習的夥伴 ②是幼兒家庭的合作夥伴 ③是幼兒學習的主導者 ④是幼兒文化學習的規劃者
(A)①②
(B)②③
(C)③④
(D)①④
(A)①②
(B)②③
(C)③④
(D)①④
答案:登入後查看
統計: A(3401), B(64), C(50), D(462), E(0) #2954227
統計: A(3401), B(64), C(50), D(462), E(0) #2954227
詳解 (共 5 筆)
#5591746
34. 依據《幼兒園教保活動課程綱要》,教保服務人員的角色描述,下列何者正確?
是班級文化和學習情境的經營者
是幼兒生活與學習的夥伴
是幼兒學習的引導者
是幼兒家庭的合作夥伴
①是幼兒生活與學習的夥伴
②是幼兒家庭的合作夥伴
③是幼兒學習的主導者 引導者
④是幼兒文化學習的規劃者 和學習情境的經營者
《幼兒園教保活動課程綱要》,教保服務人員的角色是是班級文化和學習情境的經營者
是幼兒生活與學習的夥伴
是幼兒學習的引導者
是幼兒家庭的合作夥伴
48
0
#7349131
①是幼兒生活與學習的夥伴
②是幼兒家庭的合作夥伴
③是幼兒學習的主導者 -> 引導者
④是幼兒文化學習的規劃者 -> 班級文化和學習情境的經營者
ㅤㅤ

0
0