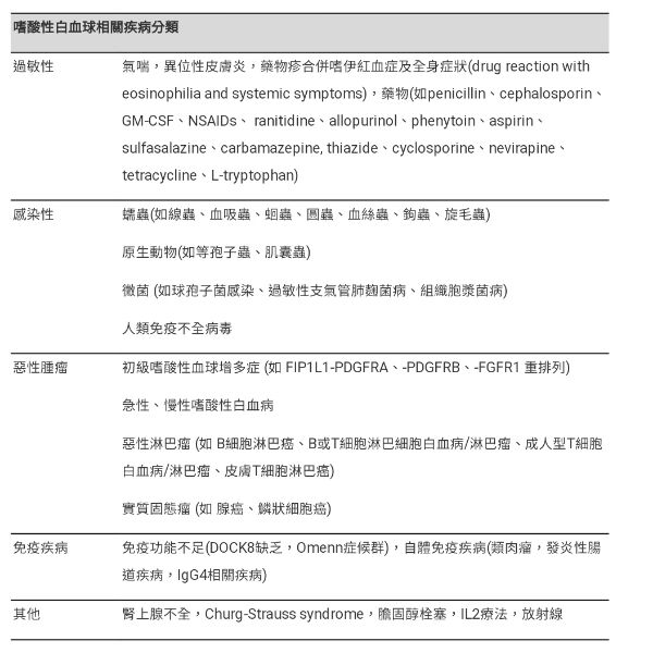
36 寄生蟲(例如線蟲、鈎蟲、蟯蟲)的感染,最常導致下列何種血球數目升高?
(A) neutrophils
(B) monocytes
(C) eosinophils
(D) lymphocytes
答案:登入後查看
統計: A(17), B(7), C(993), D(10), E(0) #1297630
統計: A(17), B(7), C(993), D(10), E(0) #1297630
詳解 (共 1 筆)
#6011235

2
0