阿摩線上測驗 登入

試題詳解

試卷:114年 - 114 新竹市立成德高級中學_教師甄試題目:體育科#127302 | 科目:教甄◆體育專業

試卷資訊

試卷名稱:114年 - 114 新竹市立成德高級中學_教師甄試題目:體育科#127302

年份:114年

科目:教甄◆體育專業

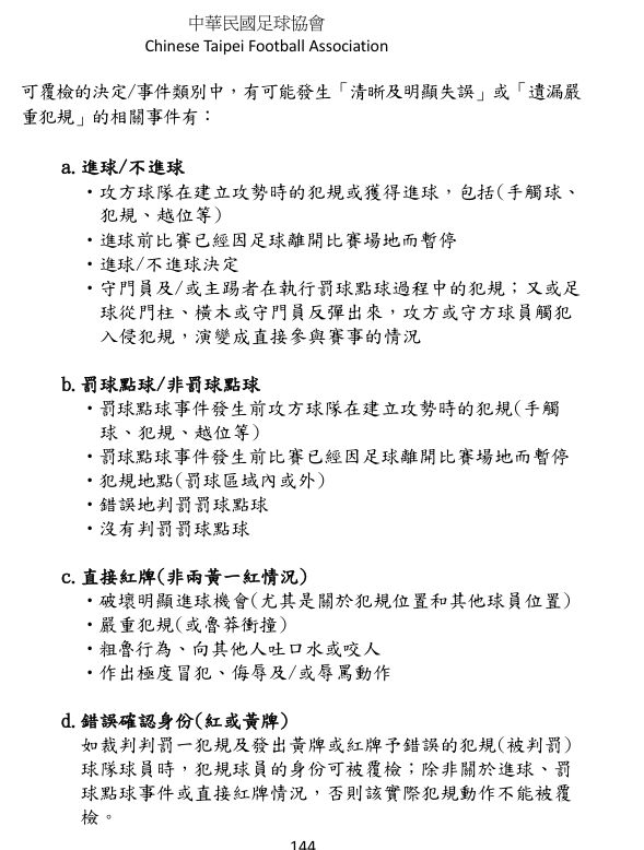
36.足球比賽中,VAR「影像輔助裁判」啟用情況的描述,以下何者錯誤?
(A)有越位嫌疑或防守者犯規在先的進球
(B)球先出界的情況導致進球的嫌疑
(C)審視犯規者動作的嚴重性
(D)糾正及避免裁判認錯球員。

正確答案:登入後查看

詳解 (共 2 筆)

推薦的詳解#6446091
未解鎖
 1.影像助理裁判(VAR)屬於賽事執法...
(共 168 字,隱藏中)
前往觀看
11
1
推薦的詳解#6458636
未解鎖
VAR 的適用範圍僅限於: 進球是否有...
(共 74 字,隱藏中)
前往觀看
10
0

私人筆記 (共 2 筆)

私人筆記#7084445
未解鎖


(共 0 字,隱藏中)
前往觀看
7
0
私人筆記#7475349
未解鎖
VAR影像輔助裁判 可介入的四種情...
(共 94 字,隱藏中)
前往觀看
4
0