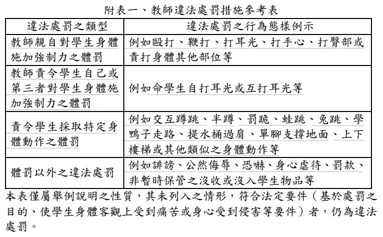
39.教育部推動正向管教法,並頒訂教師違法處罰學生的四種行為樣態。這四種樣態不包括哪一項?
(A)教師親自對學生身體施加強制力之體罰
(B)教師責令學生自己或第三者對學生身體施加強
制力之體罰
(C) 責令學生採取特定身體動作之體罰
(D)非基於處罰目的,學生身心健康遭受侵
害。
答案:登入後查看
統計: A(150), B(251), C(208), D(1854), E(0) #2967724
統計: A(150), B(251), C(208), D(1854), E(0) #2967724
詳解 (共 2 筆)
#5578779
學校訂定教師輔導與管教學生辦法注意事項
https://www.ctjhs.chc.edu.tw/storage/074514/posts/739/files/0128366A00_ATTCH1-%E5%B7%B2%E8%9E%8D%E5%90%88.pdf
https://www.ctjhs.chc.edu.tw/storage/074514/posts/739/files/0128366A00_ATTCH1-%E5%B7%B2%E8%9E%8D%E5%90%88.pdf
39.教育部推動正向管教法,並頒訂教師違法處罰學生的四種行為樣態。這四種樣態不包括哪一項?
(A) 教師親自對學生身體施加強制力之體罰
(B) 教師責令學生自己或第三者對學生身體施加強 制力之體罰
(C) 責令學生採取特定身體動作之體罰
(D) 非基於處罰目的,學生身心健康遭受侵 害。 >>>> 體罰以外之違法處罰

29
0