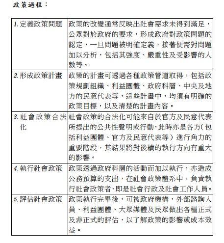
4 下列對於政策制定過程的步驟,何者正確?
(A)定義政策問題→形成政策計畫→政策合法化→執行政策→評估政策
(B)定義政策問題→政策合法化→形成政策計畫→執行政策→評估政策
(C)形成政策計畫→定義政策問題→政策合法化→執行政策→評估政策
(D)定義政策問題→政策合法化→執行政策→評估政策→形成政策計畫
答案:登入後查看
統計: A(1365), B(125), C(62), D(74), E(0) #251196
統計: A(1365), B(125), C(62), D(74), E(0) #251196
詳解 (共 1 筆)
#1354411

出處: 社會政策與社會立法 2008 黃源協、蕭文高
33
0