阿摩線上測驗
登入
首頁
>
農會◆農業概論
>
108年 - 108-5 全國各級農會_聘任職員統一考試 _新進九職等以下:農業概論#81752
> 試題詳解
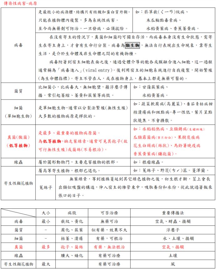
4. 香蕉炭疽病是屬於何種病原菌所引起?
(A)細菌,
(B)真菌,
(C)病毒,
(D)植物菌 質體。
答案:
登入後查看
統計:
A(142), B(1071), C(245), D(49), E(0) #2134670
詳解 (共 2 筆)
~濋~
B2 · 2022/07/17
#5560306
~廖左手農概/濋學姊灌排筆記~
30
0
Sarah
B1 · 2020/03/12
#3823245
植物寄生性病害:1.真菌:露菌病、炭疽病...
(共 93 字,隱藏中)
前往觀看
13
0
相關試題
1. 食用作物(food crops)不限人類食用,也包括動物飼料用牧草作物。 (A)O(B)X
#2134657
2. 有機農業促進法於2019年通過實施,規定從事有機生產之業者才能接受有機認證,以 保護消費者。 (A)O(B)X
#2134658
3. 茶葉依照發酵程度大小,依序為紅茶、烏龍茶、包種茶、及綠茶。 (A)O(B)X
#2134659
4. 因為大型農業機械不適合台灣之小面積耕作,故政府僅鼓勵小型農機之汰換更新補助 措施。 (A)O(B)X
#2134660
5. 土壤生成是因為物理性風化作用所致,與化學性風化作用無關。 (A)O(B)X
#2134661
6. 台灣國內之茶葉生產可分為春茶、夏茶、秋茶、與冬茶,其中春茶與冬茶品質最佳。 (A)O(B)X
#2134662
【已刪除】7. 土石流係指斜面上之土砂堆積物受到水流影響而產生集體流動現象,其發生、流動、 與堆積,均與水蝕現象相同,屬於水蝕的一種。 (A)O(B)X (C)一律給分
#2134663
8. 依照台灣本國森林法規定,森林係指林地及其群生竹、木之總稱。依其所有權之歸屬, 可分為國有林、公有林、私有林、及無主林。 (A)O(B)X
#2134664
9. 作物依照其對於光週期之反應,可粗分為長日照與短日照作物,其關鍵決定於暗期之 長短。 (A)O(B)X
#2134665
10. 植物病原細菌可存活於土壤、枝條、種薯、種子、及昆蟲體表或體內,因此其可經由 雨水、種子、昆蟲、風力、農具、及根部接觸而傳播細菌。 (A)O(B)X
#2134666
相關試卷
114年 - 114-9 全國各級農會_聘任職員統一考試_九職等以下新進人員:農業概論#133862
2025 年 · #133862
112年 - 112-8 全國各級農會_聘任職員統一考試_九職等以下新進人員:農業概論#117766
2023 年 · #117766
111年 - 111-7 全國各級農會_聘任職員統一考試_九職等以下新進人員:農業概論#116281
2022 年 · #116281
110年 - 110-6 全國各級農會聘任職員統一考試_新進九職等以下:農業概論#104408
2021 年 · #104408
108年 - 108-5 全國各級農會_聘任職員統一考試 _新進九職等以下:農業概論#81752
2019 年 · #81752
107年 - 107-4 全國各級農會_聘任職員統一考試_新進九職等以下:農業概論 #78471
2018 年 · #78471
105年 - 105-3 全國各級農會_聘任職員統一考試_新進九職等以下:農業概論#78700
2016 年 · #78700
104年 - 第1次全國各級農會_聘任職員統一考試_新進九職等以下:農業概論#99243
2015 年 · #99243
104年 - 104-2 全國各級農會_聘任職員統一考試_新進九職等以下:農業概論#78707
2015 年 · #78707