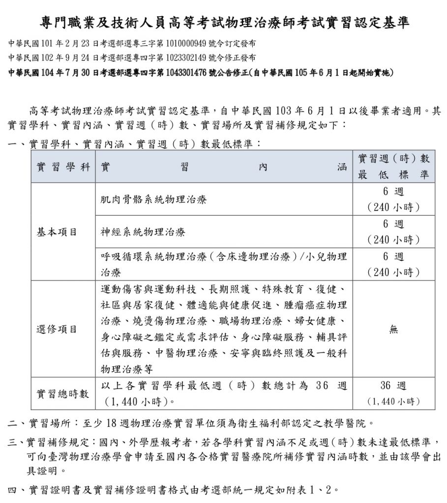
43.張同學為物理治療學系的學生,在⺠國107年完成實習後欲報名參加物理治療師高等考試。然而考選部認為
該生不具考試資格,依⺠國102年度頒布的認定標準,下列對「高等考試物理治療師考試實習認定基準」規
定,何者正確?
(A)一般科物理治療最低標準為3週(120小時)
(B)呼吸循環系統物理治療(含床邊物理治療)或小兒物理治療加總最低標準為4週(160小時)
(C)若各學科內容或時數未達最低標準,可向物理治療師公會全國聯合會所屬學分認證委員會申請。實習結束
後由該委員會出具證明
(D)實習場所中,至少18週物理治療實習單位須為衛生福利部認定之教學醫院
答案:登入後查看
統計: A(24), B(196), C(219), D(1670), E(0) #1944713
統計: A(24), B(196), C(219), D(1670), E(0) #1944713
