阿摩線上測驗
登入
首頁
>
工地主任-第一類科
>
105年 - 105年度第二次營造業工地/第一類科(A)#57814
> 試題詳解
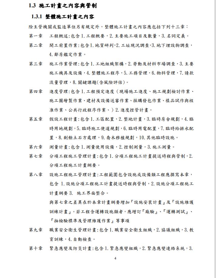
44 因工程規模未達查核金額,可視個案工程需要,適當調整縮減計畫內容。下列何者不是該公司於此工程中必須撰寫之整體施工計畫內容章節?
(A) 工程概述。
(B) 開工前置作業。
(C) 施工作業管理。
(D) 緊急應變及防災計畫。
答案:
登入後查看
統計:
A(141), B(609), C(106), D(193), E(0) #1464413
詳解 (共 3 筆)
施旭峰
B1 · 2017/05/15
#2191645
若工程規模未達查核金額,則可視個案工程需...
(共 412 字,隱藏中)
前往觀看
13
0
Daniel Boaven
B2 · 2021/03/28
#4622161
7
0
Daniel Boaven
B3 · 2021/03/28
#4622163
7
0
相關試題
1點位間經由各種觀測,限定新點可能的候選位置,下列何者是這些候選位置的連線稱謂?(A) 圖形強度。(B) 定位線。(C) 正交原則。(D) 自由測站法。
#1464370
2應用垂線或雷射束對梯間進行垂準作業時,至少要使用幾條垂線,否則結構旋轉、扭曲將無法查知。(A) 一條。(B) 二條。(C) 三條。(D) 四條。
#1464371
3依「營造安全衛生設施標準」規定,單排式施工架上設有工作台者,至少應敷設多少寬度以上的工作台? (A) 30cm。(B)40cm。 (C) 60cm。(D) 100cm。
#1464372
4依「營造安全衛生設施標準」規定,以型鋼之組合鋼柱為橋梁模板支撐之支柱時,若高度超過 4 公尺時,應至少每隔幾公尺以內向二方向設置足夠強度之水平繫條?(A) 2 公尺。(B) 3 公尺。(C) 4 公尺。(D)5 公尺。
#1464373
5下列何者是以鋼軌或 H 型鋼為樁柱,間隔打入土層依隨開挖作業之進行於樁間嵌入橫板條,並填土於其背後之擋土樁設施?(A) 預壘樁。(B) 鋼板樁。(C) 鋼軌樁。(D) 連續壁。
#1464374
6 搭建宿舍(俗稱工寮)應注意事項,下列敘述 何者正確?(A) 房間內每人的淨地板面積(扣除通路、櫥 櫃)約為 1.0m2 以上為原則。(B) 搭建於可能有山崩的地方。(C) 採用雙層床時,上下兩層的空間須為 40cm 以上。(D) 同時最少須有 2 處出入口。
#1464375
7 下列何者不是分項施工計畫書中分項品質 計畫之主要項目?(A) 施工要領。(B) 品質管理標準。(C) 材料及施工檢驗程序。(D) 施工機具。
#1464376
8 公告金額以上未達新臺幣一千萬元之工程,其整體品質計畫之內容,除機關及監造單位另有規定外,必須包括下列何者?(A) 施工要領。(B) 文件紀錄管理系統。(C) 品質管理標準。(D) 自主檢查表。
#1464377
9 下列何者不是假設工程計畫之主要內容? (A) 剩餘土石方處理。(B) 自動檢查標準。(C) 臨時房舍。(D) 工區配置。
#1464378
10 下列何者不是施工預定進度圖表之必要內 容?(A) 施工項目。(B) 起迄時程。(C) 里程碑。(D) 進度百分比。
#1464379
相關試卷
115年 - [非官方正解]115-1 內政部國土管理署_營造業工地主任評定考試試題:第一類科(A)#136717
2026 年 · #136717
115年 - [非官方正解]115-1 內政部國土管理署_營造業工地主任評定考試試題:第一類科(B)#136713
2026 年 · #136713
114年 - 114-3 內政部國土管理署_營造業工地主任評定考試試題:第一類科(B)#132556
2025 年 · #132556
114年 - 114-3 內政部國土管理署_營造業工地主任評定考試試題:第一類科(A)#131154
2025 年 · #131154
114年 - 114-2 內政部國土管理署_營造業工地主任評定考試試題_第一類科(A)#127139
2025 年 · #127139
114年 - 114-2 內政部國土管理署_營造業工地主任評定考試試題_第一類科(B)#127119
2025 年 · #127119
114年 - 114-1 內政部國土管理署_營造業工地主任評定考試試題_第一類科(A)#124987
2025 年 · #124987
114年 - 114-1 內政部國土管理署_營造業工地主任評定考試試題_第一類科(B)#124986
2025 年 · #124986
113年 - 113-3 內政部營建署_營造業工地主任評定考試試題_第一類科(B)#122746
2024 年 · #122746
113年 - 113-3 內政部營建署_營造業工地主任評定考試試題_第一類科(A)#122737
2024 年 · #122737