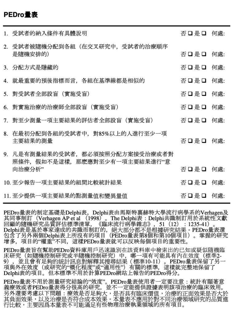
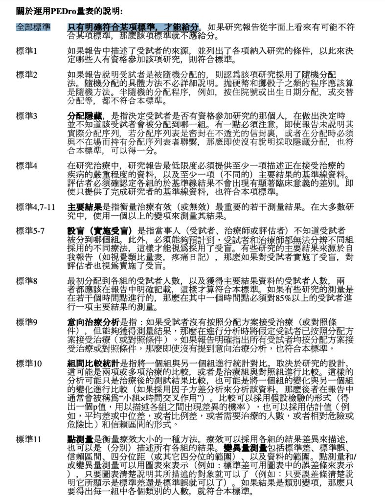
45.有關實證物理治療發展出PEDro量表的敘述,下列何者正確?
(A)適合評讀預後研究
(B)共有10題,滿分為10分
(C)不用於測量研究結論的效度
(D)量表得分越高的研究,其介入療效越具有臨床價值
答案:登入後查看
統計: A(226), B(149), C(340), D(823), E(0) #2755909
統計: A(226), B(149), C(340), D(823), E(0) #2755909
詳解 (共 3 筆)
#5996685




12
0