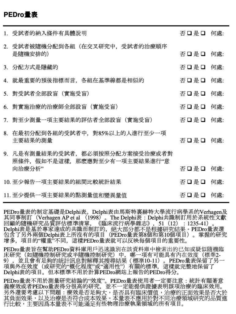
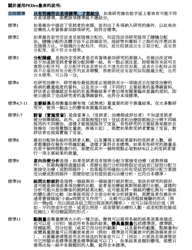
46.皮卓量表(PEDro scale)共有11個評分項目,但其總分為10分,下列那一項目不計分?
(A)是否說明有關內在效度(internal validity)的條件
(B)是否有提供足夠統計資訊的條件
(C)是否有具體說明受試者的納入條件
(D)至少有一項主要結果有進行「意向治療分析(intention to treat)」
答案:登入後查看
統計: A(227), B(175), C(643), D(632), E(0) #2970180
統計: A(227), B(175), C(643), D(632), E(0) #2970180
詳解 (共 4 筆)
#5996669


相關考題複習:


17
0