阿摩線上測驗
登入
首頁
>
工地主任-第一類科
>
108年 - 108-2 內政部營建署 營造業工地主任評定考試:第一類科(A、B)#76428
> 試題詳解
試題詳解
試卷:
108年 - 108-2 內政部營建署 營造業工地主任評定考試:第一類科(A、B)#76428 |
科目:
工地主任-第一類科
試卷資訊
試卷名稱:
108年 - 108-2 內政部營建署 營造業工地主任評定考試:第一類科(A、B)#76428
年份:
108年
科目:
工地主任-第一類科
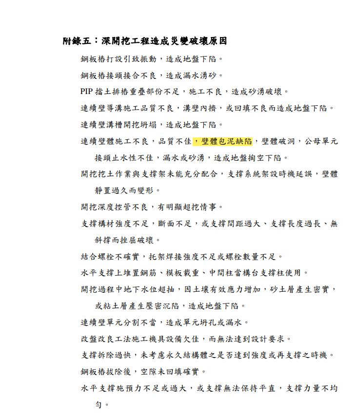
50 若本工程決定使用地下連續壁作為擋土措 施,下列何項為其可能之缺點?
(A) 壁體包泥現象。
(B) 壁體厚度可配合需求變化。
(C) 施工時噪音與震動小。
(D) 壁體深度可配合需求變化。
正確答案:
登入後查看
詳解 (共 1 筆)
f125270
B1 · 2020/01/09
推薦的詳解#3736652
未解鎖
連續壁工法之優點1.因係低振動、低噪音之...
(共 237 字,隱藏中)
前往觀看
2
0