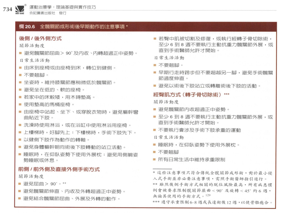
50.有關全髖關節置換術術後物理治療的禁忌,下列何者錯誤?
(A)無論手術切口在髖關節前側或後側,開刀側髖關節皆不可置於髖內收姿勢
(B)對於髖前側方切口的患者,開刀側髖關節不可置於髖後伸及外轉姿勢
(C)對於髖後側方切口的患者,開刀側髖關節不可置於髖前屈超過90度及內轉姿勢
(D)對於髖外側切口的患者,開刀側髖關節不可置於髖外展姿勢

答案:登入後查看
統計: A(241), B(155), C(122), D(2195), E(0) #2864378

詳解 (共 5 筆)

#5539078
解題思路: 切口在哪,就要限制反方向的...
(共 520 字,隱藏中)
前往觀看
36
0
#5344767
(D)對於髖外側切口的患者,開刀側髖關節...
(共 31 字,隱藏中)
前往觀看
16
0
#5344772
考古題補充~ 110-1-50.有關全...
(共 248 字,隱藏中)
前往觀看
13
0
#5493163
(D)選項改不能髖內收 後側/後外...

(共 105 字,隱藏中)
前往觀看
11
0
#5805177
7
0