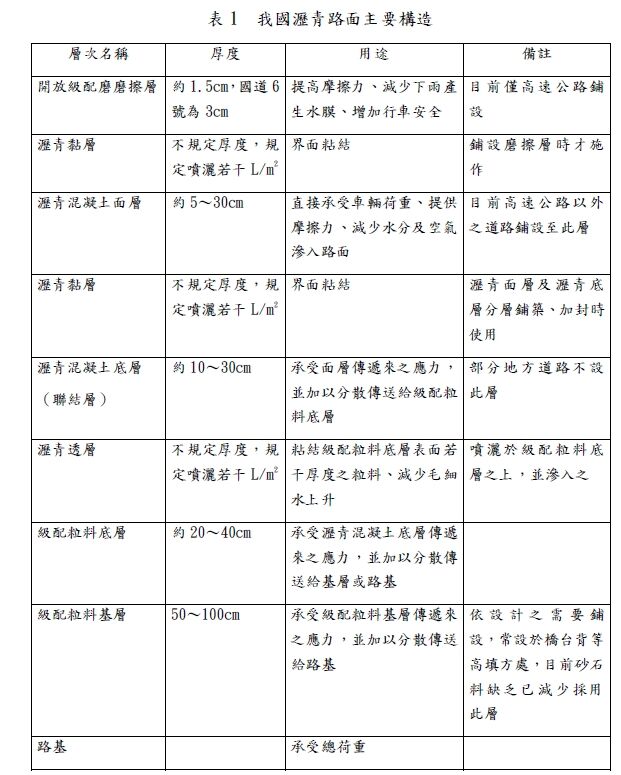
58. 黏結級配粒料底層表面若干厚度之粒料,並減少毛細水上升之用途瀝青層次?
(A)瀝青黏層
(B)瀝青混凝土面層
(C)瀝青透層
(D)瀝青混凝土底層。
答案:登入後查看
統計: A(95), B(60), C(306), D(14), E(0) #3029916
統計: A(95), B(60), C(306), D(14), E(0) #3029916
詳解 (共 1 筆)
#5691193
0
0