65.張先生55歲,身高168公分、體重70公斤,身體一向健康,但常因肌肉痠痛求診復健科。最近張先生的抽血報
告內容如下︰空腹Glucose 109 mg/dL(正常值65~95 mg/dL);AST 20 U/L(正常值12~38 U/L);ALT 28
U/L(正常值7~40 U/L);Uric acid 5.3 mg/dL(男性正常值3.1~7.0 mg/dL);Creatinine 0.93 mg/dL(男性正
常值 0.6~1.2 mg/dL);Cholesterol 220 mg/dL(正常值<200 mg/dL);TG 141 mg/dL(正常值30~200
mg/dL);HDL 38 mg/dL(正常值≧40 mg/dL);LDL 182 mg/dL(正常值<100 mg/dL)。下列對張先生的治
療建議,何者最適當?
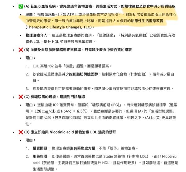
(A)若無心血管疾病,會先建議非藥物治療,調整生活方式,如規律運動及飲食中減少脂質攝取
(B)血糖及血脂肪微量超過正常標準,只需減少飲食中蛋白質的攝取
(C)有糖尿病的可能,建議到門診確認
(D)應立即給與Nicotinic acid藥物治療LDL過高的情形
答案:登入後查看
統計: A(933), B(84), C(355), D(136), E(0) #2755929
統計: A(933), B(84), C(355), D(136), E(0) #2755929
