阿摩線上測驗
登入
首頁
>
(工業)安全工程
>
112年 - 112 地方政府特種考試_三等_職業安全衛生:安全工程#118131
> 申論題
題組內容
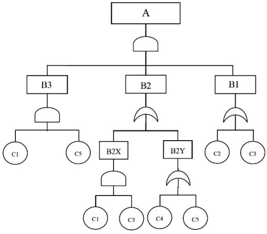
二、附圖為某機械系統元件故障的失誤樹分析結果:
(一)求出該失誤樹頂上事件(Top Event)A 的最小切集(Minimum Cut Set) 。 (15 分)
相關申論題
一、致命事故率(Fatal accident rate, FAR)是廣泛用於工業界的死亡事故率的表達方式。根據英國的統計資料顯示 1990 年在英國煤礦挖掘產業的 FAR=7.3,若當時煤礦挖掘工人每年工作時間為 2400 小時,請問當年 從事煤礦挖掘工作的人,每年在職場上的死亡機率為若干?(25 分)
#504175
(二)根據最小切集的分析結果說明,那幾個元件的故障與頂上事件 A 是否 發生無關?(10 分)
#504177
三、異丙醇(C3H8O,分子量 60)是半導體工業常用的化學品,已知異丙醇 的閃火點為 12℃。請估計異丙醇濃度為 20 mol%的水溶液之閃火點為多 少℃?(異丙醇水溶液可視為理想溶液) (25 分)B [提示]異丙醇的 Antoine 方程式: 。其中 P sat 為該液體的飽和蒸汽壓(mmHg), T 為液體溫度(K) ,且 Antoine 方程式 係數為 A = 18.6929 、 B= 3640.20 與 C=-53.54 。
#504178
四、已知甲烷(Methane, CH4)的燃燒上限與下限分別為:61%與 5.1%,請先將附圖的三角座標系統中畫在答案卷上並標示出:1.空氣線(Air Line);2.化學計量線(Stoichiometric Line);3.燃燒下限點(Lower Flammability Limit, LFL);4.燃燒上限點(Upper Flammability Limit, UFL);5.並由該圖估算其限氧濃度(Limit Oxygen Concentration, LOC) 。(25 分)
#504179
第四題:請依職業安全衛生法規定,列舉五項事業單位訂定安全衛生工作守則應參酌之內容。
#563596
第三題:請說明化學品分級管理(CCB)五步驟及其概要內容。
#563595
第二題:請問火災之四種滅火原理及方法?
#563594
第一題:雇主對於何種機械、設備或器具,應使其具安全構造,並依機械設備器具安全標準之規定辦理,請舉出 10 種。
#563593
(四)移動式起重機於鬆軟的地面進行起重吊升作業時,列舉 2 種防止發生翻倒危害之補強作法。【4 分】
#563520
(三)列舉 3 種鋼索發生異常情形時,不得供起重吊掛作業使用。【6 分】
#563519
相關試卷
114年 - 114 地方政府公務特種考試_三等_職業安全衛生:安全工程#134667
114年 · #134667
114年 - 114 地方政府公務特種考試_四等_職業安全衛生:安全工程概要#134656
114年 · #134656
114年 - 114 專技高考_工業安全技師:工業安全工程#133644
114年 · #133644
114年 - 114 高等考試_三級_職業安全衛生:安全工程#128736
114年 · #128736
113年 - 113 地方政府公務特種考試_三等_職業安全衛生:安全工程#124559
113年 · #124559
113年 - 113 地方政府公務特種考試_四等_職業安全衛生:安全工程概要#124345
113年 · #124345
113年 - 113 中央印製廠新進人員_甄試試題:工業安全工程#123105
113年 · #123105
113年 - 113 高等考試_三級_職業安全衛生:安全工程#121509
113年 · #121509
113年 - 113 普通考試_職業安全衛生:安全工程概要#121155
113年 · #121155
112年 - 112 臺灣菸酒股份有限公司從業職員及從業評價職位人員甄試_從業職員/職業安全衛生管理_專業科目 3:安全工程#137484
112年 · #137484