阿摩線上測驗
登入
首頁
>
程序設計
>
111年 - 111 專技高考_化學工程技師:程序設計#111961
> 申論題
題組內容
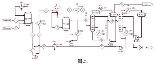
三、圖二參考上題圖一構想繪製完整程序流程圖:
(二)圖二中那些屬於化學反應裝置與再沸器裝置?請寫出該裝置編號。 (8 分)
相關申論題
(一)Aspen Plus 是什麼?有何用途?
#479679
(二)舉出任五種 Aspen Plus 內建模型。
#479680
(三)舉出任五類型產業會使用 Aspen Plus。
#479681
(一)請寫出原料與產品中文名稱。
#479682
(二)此生產方式會使用到那些化工單元?請寫出任四種化工單元名稱。
#479683
(三) 依 圖 一 概 念 , 繪 出 該 生 產 方 式 的 基 本 程 序 流 程 圖 ( process flow diagram)。
#479684
(一)請寫出圖二中(a)與(b)物流的中文名稱。(4 分)
#479685
(三)編號 3 與 16 物流中主要化學成分為何?請寫出該化學式。 (4 分)
#479687
(四)說明裝置編號 P-102 或 P-103 的功能。(4 分)
#479688
四、某一直徑 1.5 米填充式蒸餾塔,內置 70 個塔盤(tray)與不鏽鋼材質的 規則填料(structured packing)如圖三所示,已知塔盤總高 30 米。假設 2010 年份設備 CE 指標值為 453.8,請估算該蒸餾塔的設備成本(capital cost)。提供 2000 年份設備 CE 指標值為 441.9,填充式蒸餾塔之相關數 值包括塔盤總高 5 米,直徑 0.5 米,設備成本 1.8✖104 美元,及成本指數 1.7 等。(25 分)
#479689
相關試卷
114年 - 114 專技高考_化學工程技師:程序設計#133688
114年 · #133688
113年 - 113 專技高考_化學工程技師:程序設計#123942
113年 · #123942
112年 - 112 專技高考_化學工程技師:程序設計#117646
112年 · #117646
111年 - 111 專技高考_化學工程技師:程序設計#111961
111年 · #111961
110年 - 110 專技高考_化學工程技師:程序設計#104208
110年 · #104208
109年 - 109 專技高考_化學工程技師:程序設計#93226
109年 · #93226
108年 - 108 專技高考_化學工程技師:程序設計#80797
108年 · #80797
107年 - 107 專技高考_化學工程技師:程序設計#73013
107年 · #73013
106年 - 106 專技高考_化學工程技師:程序設計#66548
106年 · #66548
104年 - 104 專技高考_化學工程技師:程序設計#41550
104年 · #41550