阿摩線上測驗
登入
首頁
>
施工與估價(概要、大意)
>
98年 - 98 地方政府特種考試_四等_建築工程:施工與估價概要#31044
> 申論題
申論題
試卷:98年 - 98 地方政府特種考試_四等_建築工程:施工與估價概要#31044
科目:施工與估價(概要、大意)
年份:98年
排序:0
申論題資訊
試卷:
98年 - 98 地方政府特種考試_四等_建築工程:施工與估價概要#31044
科目:
施工與估價(概要、大意)
年份:
98年
排序:
0
題組內容
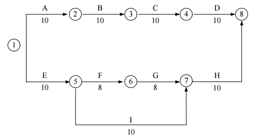
五、如圖二為某工程進度網狀圖,圖中箭頭下方數據表示工作時間,單位為天。
申論題內容
⑴計算 本工程工期?