阿摩線上測驗 登入

申論題資訊

試卷:108年 - 108 公務升官等考試_薦任_建築工程:建築設計#80472
科目:建築設計
年份:108年
排序:0

題組內容

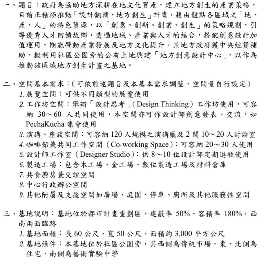
題目:地方創意設計中心設計                                                                                                          5dca1b3f842dd.jpg                                                四、設計構想及圖面需求:(所有圖面比例自訂)

申論題內容

⑵設計構想說明:包含主要之設計概念、空間組織、基地配置以及本設 計的思考脈絡及重點。(35 分)