阿摩線上測驗
登入
首頁
>
程序設計
>
99年 - 99 專技高考_化學工程技師:程序設計#29863
> 申論題
申論題
試卷:99年 - 99 專技高考_化學工程技師:程序設計#29863
科目:程序設計
年份:99年
排序:0
申論題資訊
試卷:
99年 - 99 專技高考_化學工程技師:程序設計#29863
科目:
程序設計
年份:
99年
排序:
0
題組內容
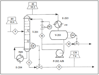
一、以下是某化工製程的部分程序流程圖(process flow diagram),圖中菱形符號數字 內表物流(stream)的編號,長方形內數字表溫度、單位為℃,梯形內數字表壓力、 單位為 bar。
申論題內容
⑶若再沸器 E-204 的熱負荷量 Q=2,490 MJ/h,試計算此再沸器的蒸汽使用量(kg/s) 以及其公用設施(utility)的年成本(US$)。假設此工場每年操作 8,000 hrs, 中壓蒸汽(mps)的蒸發潛熱(latent heat of vaporization)為 2004.1 kJ/kg,成本 為 US$28.31/1000 kg。(10 分)