阿摩線上測驗
登入
首頁
>
民法總則與刑法總則
>
101年 - 101年 高考三級 與 地特三等 民法總則與刑法總則 #12419
> 申論題
申論題
試卷:101年 - 101年 高考三級 與 地特三等 民法總則與刑法總則 #12419
科目:民法總則與刑法總則
年份:101年
排序:0
申論題資訊
試卷:
101年 - 101年 高考三級 與 地特三等 民法總則與刑法總則 #12419
科目:
民法總則與刑法總則
年份:
101年
排序:
0
申論題內容
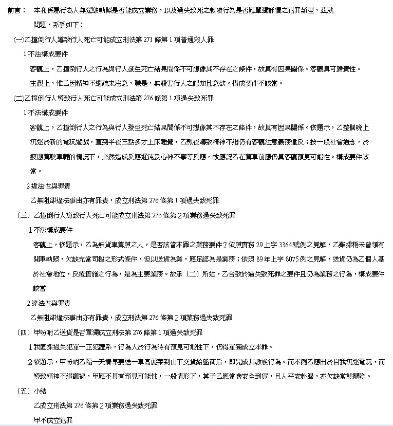
四、甲在山上務農,基於農事上的需要,自己教十八歲的兒子乙開車幫忙載貨。經過長 期的開車送貨,乙也擅長於駕駛,不過也因為如此,父子兩人根本不管應該要去考 駕駛執照的事情。有一天晚上,甲吩咐乙,隔一天清早要送一車高麗菜到山下交貨 給盤商。乙應允,不過乙整個晚上沉迷於新的電玩遊戲,直到半夜三點多才上床睡 覺。乙早上五點多被鬧鐘叫醒,開車載貨上路,由於精神不濟,幾乎進入昏睡狀態, 在山下路口處根本沒發現紅綠燈號為紅燈,直接駛過路口,撞倒行人,行人死亡。 甲、乙二人刑事責任如何?(25分)
詳解 (共 1 筆)
詳解
提供者:105特考警察