阿摩線上測驗
登入
首頁
>
電子學
>
100年 - 100 專技高考_電子工程技師:電子學#46086
> 申論題
申論題
試卷:100年 - 100 專技高考_電子工程技師:電子學#46086
科目:電子學
年份:100年
排序:0
申論題資訊
試卷:
100年 - 100 專技高考_電子工程技師:電子學#46086
科目:
電子學
年份:
100年
排序:
0
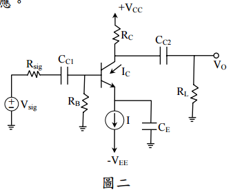
題組內容
二、如圖二的CE放大器,電晶體之β = 50,r
o
→∞,取V
T
= 0.025 V,I = 1 mA,R
sig
= 10 kΩ, R
B
= 490 kΩ,R
C
= 5 kΩ,R
L
= 5 kΩ。(20 分)
申論題內容
⑶求中頻電壓增益A
M
≡ V
o
/V
sig
的式子;