阿摩線上測驗 登入

申論題資訊

試卷:109年 - 109-1 技術士技能檢定術科測試試題-乙級:20300喪禮服務#85464
科目:技檢◆喪禮服務-乙級
年份:109年
排序:0

題組內容

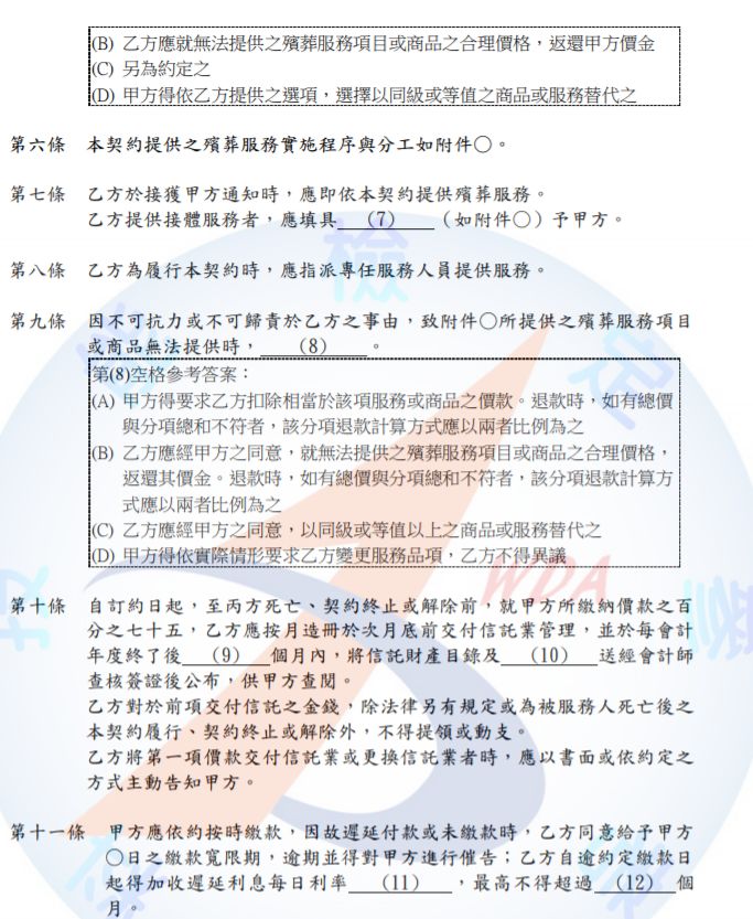
第二題「殯葬服務定型化契約實務技能」 一、情境說明: (一)吳巴燕先生是北臺灣泰雅族原住民,已高齡 92 歲,身體仍很硬朗,還能在山 區狩獵及種植粟黍,唯一的女兒吳玉英於 18 歲時即出嫁同鄉平原地區蘇家, 並隨著先生的公司拓展營業據點搬到南臺灣城市,也離父親生活的部落越來 越遠,一直有想把父親接來同住盡孝道的念頭。 (二)109 年 1 月 25 日至 28 日吳玉英女士與她的大兒子蘇鐵木及二兒子蘇哈勇一起 回部落探望吳巴燕先生,再次提及接來同住的事情,但吳巴燕先生表示不習 慣都市生活,以後骨灰想要放在部落公墓的納骨牆,因為內政部近年已經補 助部落公墓辦理更新,環境美輪美奐,如果女兒及外孫有孝心,可以接受事 先為其規劃身後事相關事宜,自己還是想留在山上與祖靈同在。 (三)吳女士尊重父親的決定,回家後請大兒子瞭解如何在生前規劃身後事,大兒 子在報紙看到生前殯葬服務契約商品,並從內政部全國殯葬資訊入口網查到 「祥沃禮儀公司」是合法生前契約業者,而且住家附近的「侊善禮儀公司」 是該公司的合法代銷商,於是吳女士全家在 109 年 2 月 14 日前往「侊善禮儀 公司」洽談及索取「祥沃禮儀公司」發行的「善生生前殯葬服務契約」回家 討論,在取得吳巴燕先生同意後,由二兒子在同年 2 月 26 日前往該公司簽約。 (四)雙方約定內容重點如下: 1. 追思禮拜地點在吳巴燕先生自宅路邊空地,入殮前先以移動式冷凍櫃冰存遺 體,不做遺體修補及防腐處理,基於尊重吳巴燕先生基督教信仰採西式禮儀; 追思禮拜後隨即火化安厝,納骨位由家屬自行向部落公墓管理機關購置。 2. 總費用為新臺幣 25 萬元整,不包括火化之政府設施規費,簽約時需先付給 6 萬 6,000 元簽約訂金,餘款按季分 4 期以現金繳納。 二、請依上述提示情境,於答案紙本作答,完成以下殯葬服務契約: (一)填空答案涉及價款金額者,應以中文大寫(如:零、壹、貳、拾、佰、仟、 萬…等)書寫;涉及其他數字者,除日期外,皆應以國字(如一、二、三、四… 等)書寫;填空答案係依題號空格參考答案以「選擇」方式作答者,皆應以大 寫英文字母(如:A、B、C、D、E…)書寫,違反上開書寫格式者以答錯論。 (二)針對「契約附件」部分,請按題目給定情境,並依據內政部公告「殯葬服務 定型化契約範本」、「生前殯葬服務定型化契約範本(自用型)」及「生前殯葬 服務定型化契約範本(家用型)」,將本題契約附件之編號以大寫英文字母(如: A、B、C、D、E…)依序填入指定空格中;如應檢人認為該附件非此情境契 約書應夾附者,不得將其編號填入空格,違反者以答錯論。 5ebcad82435fc.jpg5ebcad939b054.jpg5ebcad9f09827.jpg5ebcadbe62d84.jpg5ebcadde4dc14.jpg5ebcae9c8fd02.jpg5ebcaee23bc6d.jpg5ebcaf17bc0b4.jpg

申論題內容

5