所屬科目:電路學
3. 右圖電路中之各電阻器均為 1Ω,則 Rab等於下列何者? (A) ( 1 − √3) Ω (B) ( 1 + √3 ) Ω (C) ( 2 + √3) Ω (D) ( 2 + √32 ) Ω
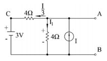
4. 依右圖所示電路,下列敘述何者正確? (A) VAC = 6 V (B) VAB = 6 V (C) I = 2.5 A (D) VAC = 1.25 V
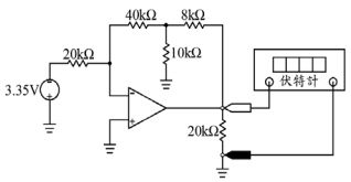
5. 求右圖電路中伏特計的讀值為何? (A) 13.4 V (B) 13 V (C) 12.4 V (D) 12 V
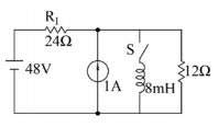
7. 依右圖所示電路,當 S 閉合後,經 t = 3 × 10−3 秒後,電感 器的端電壓 為何? (A) 1.2 V (B) 2.4 V (C) 2.8 V (D) 3.6 V
11. 有一 R-L串聯之電路接於交流電壓,而線電流 i(t) = 2sin(100t − 80°)安培,則此電路之純電阻值為下列何者? (A) 2.5 Ω (B) 4 Ω (C) 5 Ω (D) 8 Ω
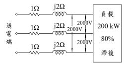
13. 右圖所示之 3ψ3 W 60 Hz 之電路,阻抗 ,經測得受電端之電壓 ,負載消耗功率200 kW,功率因數為 0.8,則此送電端之電壓為多少? (A) 2250 V (B) 2850 V (C) 3250 V (D) 3450 V
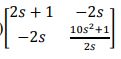
16. 設 ,求 為下列何者? (A) (B) (C) (D)
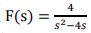
17. 右圖所示週期為 2a 之方形波,求其拉氏轉換式為下列何者?
(A) (B) (C) (D)
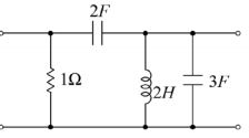
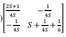
18. 右圖所示為一雙埠網路,求 Y 參數陣列為下列何者?
21. 三相 Y 型平衡電路,若每相阻抗為(6 + j8) Ω,線電壓 為多少? (A) 26.6 度 (B) 37.1 度 (C) 53.1 度 (D) 63.4 度
22. 某交流電路e= 100sin(314t − 30°),= 50 sin(314t + 30°),其最大瞬時功率 Pmax為何? (A) 7500 W (B) 4500 W (C) 3750 W (D) 2500 W
23. 引前多少度? (A) 30 度 (B) 45 度 (C) 60 度 (D) 90 度
31. 設有一電路的轉移函數 ,求下列敘述何者正確? (A)半功率頻率為 100 rad/sec (B)增益為 100 dB 的頻率為 1 rad/sec (C)直流增益為 40 dB (D)高頻增益為 100
41. 假設右圖之二極體為一理想元件,試求二極體電流 ID之值約為何? (A) 0.83 mA (B) 1.0 mA (C) 1.87 mA (D) 2.5 mA
42. 如右圖所示之電晶體偏壓電路,已知 C1 = 20 µF,C2 = 20 µF,C3 = 60 µF,R1 = 20 kΩ,R2 = 5 kΩ,R3 = 5 kΩ,R4 =1 kΩ,β = 100,IC電流值約為何? (A) 0.84 mA (B) 1.24 mA (C) 2.14 mA (D) 3.34 mA
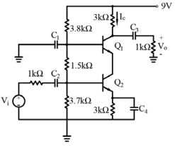
43. 一電晶體電路如右圖所示,假設各電晶體的 β = 50, VBE = 0.7 V,C1,C2,C3,C4有很大的電容值,請 問此電路的電壓增益 為何? (A) -11 (B) -21 (C) -32 (D) -53
44. 右圖所示為一差動放大器,假設 Q1與 Q2為完全匹配的電晶體 且均工作在作用區,請問下列何者有誤? (A)當 REE的值變大時,CMRR 值增大 (B)當 IEE的值變大時,差模增益值 |ADM| 增大 (C) RC的值越大則差模增益值 |ADM| 越大 (D) RC的值越大則共模增益值 ACM越小
45. 右圖的電路包含 5 個完全相同的電晶體,各電晶體的臨限電壓 = 1 V,假設可忽略基體效應與通道長度調變效應,試求輸 出電壓 Vo為何? (A) 1 V (B) 2 V (C) 3 V (D) 4 V
46. 如右圖所示之理想運算放大器電路 Vin1 = 1 V,Vin2 = 0.5 V ,Vin3 = 2 V,R1 = 4 kΩ,R2 = 5 kΩ,R3 = 10 kΩ,Rf = 20 kΩ,試求總輸出電壓 Vout約為何? (A) -3 V (B) -6 V (C) -8 V (D) -11 V
47. 右圖為全波濾波器,若輸入 ,試求直流 電壓值(Vo之 dc 值)為何? (A) 6.36 V (B) 10 V (C) 13.2 V (D) 15 V
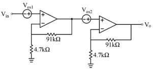
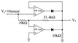
48. 右圖中有兩個理想運算放大器串級,其輸入補 償電壓 Vos1 = Vos2 = 8 mV,若輸入 Vin = 0.01 V 時,試求 Vo之值約為何? (A) 7.63 V (B) 5.79 V (C) 4.15 V (D) 3.48 V