所屬科目:輸配電學
1.如下圖所示之 IEC 國際標準符號,其接點為下列何種型式? (A)自動復歸 a 接點 (B)通電延遲 a 接點 (C)斷電延遲 a 接點 (D)壓力開關 a 接點
2.如下圖所示之符號,是代表下列何者? (A)功率因數表 (B)瓦特表 (C)無效功率表 (D)電壓表
3.接地型專用插座之屋內配線設計圖為下列何者? (A) (B)(C) (D)
4.屋內配線設計圖之符號 ,其所代表的器具為下列何者? (A)電力總配電盤 (B)電力分電盤 (C)電燈總配電盤 (D)電燈分電盤
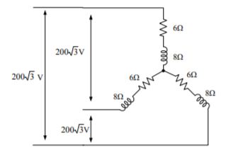
24.如右圖所示電路,請問此電路之總有效功率 PT=? (A) 21.6kW (B) 10kW (C) 7.2kW (D) 2.4kW