所屬科目:教甄◆電子科/資訊科/電機科/冷凍空調科/控制科/電機空調科
1. 如圖(一)已知 D1、D2 均為理想二極體,求 V0=?(A)0V (B)2.5V (C)3.33V (D)5V
2. 如圖(二)已知電晶體=0.8V,可近似 0V,希望電晶體工作在飽和區的條件為?(A) (B)(C)(D)(E)一律給分
3. 某學生設計分壓式直流偏壓,電路如圖(三)已知電晶體=0.6V、β=209,求=?(A) 1.2mA (B)1.8mA (C)2mA (D)2.4mA
4. N 通道空乏型 DMOS,已知夾止電壓=-4V,某學生設計偏壓如圖(四),問電晶體工作於哪區域? (A)歐姆區 (B)夾止區 (C)截止區 (D)崩潰區
5. 圖(五)已知 K1=K3=0.9mA/V2,K2=0.4mA/V2,=1V,求=? (A)5V (B)15V (C)12V (D)7V
6. 圖(六)求=? (A)-2 (B)-101(C)-102 (D)-103
7. 圖(七) 的電路功能為? (A) 理想同相積分器 (B)理想反相積分器 (C)理想同相微分器 (D)理想反向微分器
二、 填充題1. 如圖(八)已知電源 Vi(t)=100sin(314t),求經過變壓半波整流濾波後輸出電壓V0的連波電壓峰對峰值,約為_____[V]。
2. 某學生設計 BJT 直流偏壓電路如圖(九),已知電晶體=0.8V、=0.2V,β=500,求直流靜態電壓=_____[V] 。
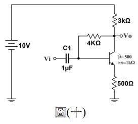
3. 某學生設計 BJT 放大電路如圖(十),已知電晶體 rπ=1kΩ,β=500,求小訊號電壓增益=Vo/Vi=_____
4. 考量 rd 情況時,已知μ=gm x rd,請利用μ模型,推導圖(十一)的電壓增益()公式 =_________
5. 已知圖(十二)兩個 EMOS 的 gm=4mA/V,求此差動放大器的同模拒斥比(CMRR)=______
6. 圖(十三)CMOS 數位電路將輸入 A 與 B 做邏輯運算並輸出至 Y,其中 Y(A,B)=_______
7. 圖(十四)為 OPA 組成的三角波產生器,求輸出頻率 fo=______