所屬科目:技檢◆工業配線-乙級
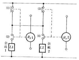
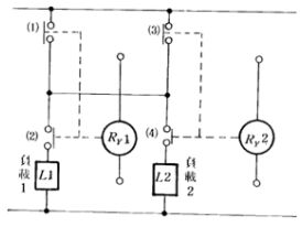
(A)負載 1 通電,負載 2 不通電(B)負載 2 通電,負載 1 不通電 (C)負載 1 及負載 2 皆不通電 (D)負載 1 及負載 2 皆通電 。
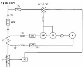
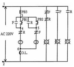
(A)斷路器 (B)手捺開關 (C)比流器 (D)保險絲開關 。
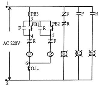
(A)3,4 點間的 F 之 a 接點與 3,5 點間 R 之 a 接點對調(B)4,6 點間 R 之 b 接點與 5,6 點間的 F 之 b 接點對調 (C)PB1 與 PB2 對調 (D)F,R 故障 。