所屬科目:技檢◆視聽電子-乙級
(A)當 PR 接 1,CLR 接 0 時,Q輸出為 0 (B)正常動作時,PR 及 CLR 同時接 0 (C)PR 及 CLR 可同時接 1(D)為正緣觸發 D 型正反器 。
(A)諾頓等效電流 為 1A (B)諾頓等效電阻 為 3Ω (C)36V 電壓消耗 117W (D)為 0.5A 。
(A)I1=0.285mA (B)I1=0.215mA (C)V1=2.85V(D)V1=2.15V 。
(A)R1=10K 且 R2=90KΩ (B)R1=10K 且R2=30KΩ (C)R1=1K 且 R2=9KΩ (D)R1=1K 且 R2=3KΩ 。
(A)最大值為 5V (B)頻率為 100Hz (C)週期為 20mS (D)峰對峰值為 10V 。
(A) (B)V1=2.5V (C)(D)V2=7.5V 。
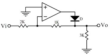
(A)NMH=3.96V (B)NML=0.5V (C)NMH=4.8V (D)NML=0.2V 。
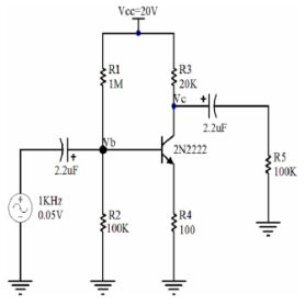
(A)(B)(C) (D)由信號源所看到的輸入阻抗=1.6MΩ 。
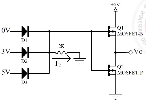
(A)=4.5mA (B)Vo=0V (C)=2.5mA (D)Vo=5V 。
(A) (B) (C)D=25% (D)D=75% 。
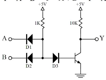
(A)(B)(C)(D)Y=A ﹒B。
(A)x=Ci (B)x=1 (C)y=1 (D)y=0 。
(A)(B) (C)Y=B (D) 。
(A) (B) (C) (D) 。
(A)二極體之 PIV=31V (B)Vo=22V (C)Vr=9.5 (D)變壓器次級圈電壓 Vrms=31V 。
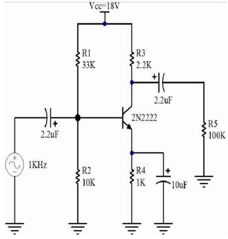
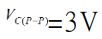
(A)R1 開路時 Vc=20V (B)R4 開路時Vc=20V (C)R3 開路時 Vc=20V (D)CE 短路時 Vc=0.1V 。
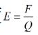
(A)IB=50μA (B)IC=3.25mA (C)VCE=7.56V (D)S=7.9 。