阿摩線上測驗
登入
首頁
>
技檢◆視聽電子-乙級
> 114年 - 02900 視聽電子 乙級 工作項目 04:電子學 251-274(2025/10/16 更新)#132298
114年 - 02900 視聽電子 乙級 工作項目 04:電子學 251-274(2025/10/16 更新)#132298
科目:
技檢◆視聽電子-乙級 |
年份:
114年 |
選擇題數:
24 |
申論題數:
0
試卷資訊
所屬科目:
技檢◆視聽電子-乙級
選擇題 (24)
複選題
251. 關於 CMOS 數位 IC,下列敘述何者正確? (A)靜態功率消耗較少 (B)CMOS 之工作頻率較 TTL 為高 (C)CMOS 之雜訊邊限較 TTL 為佳 (D)CMOS 輸入腳空接時可能引起錯誤動作 。
複選題
252. 一般用於射頻的振盪器有 (A)哈特萊振盪器 (B)RC 相移振盪器 (C)韋恩橋式振盪器 (D)考畢子振盪器 。
複選題
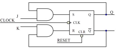
253. 下圖電路所示,下列敘述何者正確?
(A)此電路為同步式計數 (B)S 為上數/下數控制線;當 S=1 時為上數,當 S=0 時為下數 (C)當 RESET 為 Low時 Qa、Qb 輸出為 0 (D)此電路為負邊緣觸發 。
複選題
254. 對於微算機之敘述,下列何者錯誤? (A)堆疊(Stack)是先進先出 (B)8 位元(Bits)等於 1 字組(WORD) (C)CPU 的系統脈波(System Clock)頻率越高,則執行指令的速度愈快 (D)CPU 使用位址匯流排(Address Bus)來選取記憶體位址 。
複選題
255. 有關 ROM 的敘述,下列何者正確? (A)ROM 可以用來設計組合邏輯電路,但需委託廠商製造 (B)32×8 的 ROM 表示可儲存 32 個字(WORD),每字為 8 位元 (C)32×8 的 ROM 需 5 條位址線 (D)ROM 內部的資料會隨電源關閉而消失 。
複選題
256. 下列何種半導體元件具有負電阻特性? (A)PUT (B)UJT (C)稽納二極體 (D)透納二極體 。
複選題
257. 下列何者為振盪器振盪之必要條件? (A)正回授 (B)
(C)負回授 (D)要有主動元件 。
複選題
258. 下列電路圖所示,由四種正反器所組成之電路,何者為除四電路?(A)
(B)
(C)
(D)
。
複選題
259. 下圖電路所示,若忽略電容的漏電電流及電阻誤差值,下列敘述何者正確?
(A)當 S1 ON,按 S2 無功能 (B)當 S1 ON 則輸出=0V (C)每按一次S2,其輸出脈波寬度為 0.11s (D)每按一次 S2,其輸出脈波寬度為69ms 。
複選題
260. 對於補數之敘述,下列何者正確? (A)有一值為–47
(10)
若以 1'S 用 8 位元表示為 11010000 (B)有一值為 50
(10)
若以 1'S 用 8 位元表示為 01001101(C)以一個 6 位元,用 1 的補數方式來表示一個數目的正負大小,則其數值範圍為+31~–32 (D)以一個 8 位元,用 2 的補數方式來表示一個數目的正負大小,則其數值範圍為+127~–128 。
複選題
261. 有關各數字系統之互換,下列敘述何者正確? (A)37
(9)
=114
(5)
(B)十進位演算(15×3)–10 結果的格雷碼(Gray Code)為 110010 (C)110010.1011
(2)
=50.6275
(10)
=62.51
(8)
=32.B
(16)
(D)140
(X )
=45
(10)
。
複選題
262. 下列布林代數之敘述,何者正確? (A)
(B)
(C)
(D)
。
複選題
263. 下列各式之化簡,何者正確? (A)
(B)
(C)
(D)
。
複選題
264. 對於組合邏輯之輸出函數,下列何者正確?(A)
(B)
(C)
(D)
。
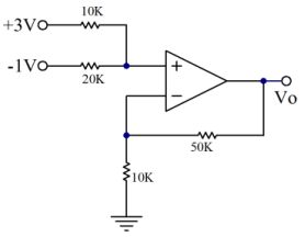
複選題
265. 有關運算放大器電路之參數,下列何者正確?(A)R2=1MΩ
(B)Vo=–5Vp-p
(C)Vo=2V
(D)Vo=2.5V
。
複選題
266. 對於回授放大器之回授信號,下列敘述何者正確? (A)電壓串聯回授型,其回授信號為電壓 (B)電流串聯回授型,其回授信號為電流 (C)電流並聯回授型,其回授信號為電流 (D)電壓並聯回授型,其回授信號為電壓 。
複選題
267. 依據 74LS47 DATASHEET 所提供之功能表及接腳圖,對於該 IC 之應用,下列敘述何者正確?
(A)此 IC 須搭配共陽七段顯示器 (B)當
接腳為H 時,七段顯示器全亮時 (C)當
接 L 時,七段顯示器全暗 (D)當以BCD 碼輸入時,其顯示數字最大為 9 。
複選題
268. 對於分貝參考位準 (Level)之敘述,下列何者正確? (A)dB=6 毫瓦參考於500 歐姆 (B)dBm=1 毫瓦參考於 600 歐姆 (C)dBmV=1 毫伏參考於 75 歐姆(D)dBμV=1 微伏參考於 50 歐姆 。
複選題
269. 下圖電路方塊所示,其電壓增益分別為 10 dB、20dB、30dB,若輸入電壓為 1mV,輸入功率為 1mW,輸出功率為 1W,則該串級放大器之相關參數,下列何者正確?
(A)總電壓增益=60dB (B)Vo=1V (C)第二級放大倍數為 100 倍 (D)總功率增益=30dB 。
複選題
270. 下圖電路所示,已知 FET 之
,則此電路之其他參數,下列何者正確?
(A)
(B)
(C)
(D)
。
複選題
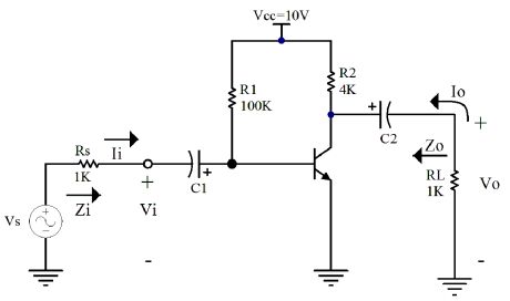
271. 下圖電路所示,若h
ie
=1KΩ、 h
re
=2×10- 4、h
fe
=50、 h
oc
=20,則對於其他參數之敘述,下列何者正確?
(A)Ai=40 (B)AVs =–40 (C)Zi=1KΩ (D)Zo=4KΩ 。
複選題
272. 電晶體放大器之敘述,下列何者正確? (A)A 類放大器中,電晶體導通角度為 360° (B)B 類放大器,電晶體導通角度為 180° (C)C 類放大器,電晶體導通角度小於 90° (D)AB 類放大器,電晶體導通角度為大於 180°,小於360° 。
複選題
273. 對於電晶體放大器之效率及失真而言,下列敘述何者正確? (A)C 類放大器效率最高,失真最大 (B)A 類放大器效率最低,失真最小 (C)B 類放大器效率高於 AB 類,失真小於 AB 類大於 A 類 (D)AB 類放大器效率高於 A類,失真小於 A 類大於 B 類 。
複選題
274. 將 D、T、SR 正反器轉換為 JK 正反器,下列何者正確?(A)
(B)
(C)
(D)
。
申論題 (0)
相關試卷
114年 - 02900 視聽電子 乙級 工作項目 08:錄音機與音響 51-73(2025/10/16 更新)#132304
114年 · #132304
114年 - 02900 視聽電子 乙級 工作項目 08:錄音機與音響 1-50(2025/10/16 更新)#132303
114年 · #132303
114年 - 02900 視聽電子 乙級 工作項目 07:顯示器 1-32(2025/10/16 更新)#132302
114年 · #132302
114年 - 02900 視聽電子 乙級 工作項目 06:電視原理 51-104(2025/10/16 更新)#132301
114年 · #132301
114年 - 02900 視聽電子 乙級 工作項目 06:電視原理 1-50(2025/10/16 更新)#132300
114年 · #132300
114年 - 02900 視聽電子 乙級 工作項目 05:收音機 1-65(2025/10/16 更新)#132299
114年 · #132299
114年 - 02900 視聽電子 乙級 工作項目 04:電子學 201-250(2025/10/16 更新)#132297
114年 · #132297
114年 - 02900 視聽電子 乙級 工作項目 04:電子學 151-200(2025/10/16 更新)#132296
114年 · #132296
114年 - 02900 視聽電子 乙級 工作項目 04:電子學 101-150(2025/10/16 更新)#132295
114年 · #132295
114年 - 02900 視聽電子 乙級 工作項目 04:電子學 51-100(2025/10/16 更新)#132294
114年 · #132294