阿摩線上測驗
登入
首頁
>
電路學
> 97年 - 97-2 司法特種考試_三等_檢察事務官電子資訊組:電子學與電路學#38133
97年 - 97-2 司法特種考試_三等_檢察事務官電子資訊組:電子學與電路學#38133
科目:
電路學 |
年份:
97年 |
選擇題數:
0 |
申論題數:
9
試卷資訊
所屬科目:
電路學
選擇題 (0)
申論題 (9)
【已刪除】一、如下之非平衡態電橋(unbalanced bridge)電路,試求 v
a
、i
1
、i
2
、i
3
。(20 分)
【已刪除】二、如下之操作型放大電路,試求 v
out
與 i
L
。(20 分)
⑴動態電阻 r
e
⑵輸入阻抗 Z
i
⑶小訊號電壓增益 A
v
⑷小訊號電流增益 A
i
。
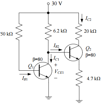
【已刪除】四、如下之電路,試求 I
B1
、 I
B2
、V
CE1
。(20 分)
【已刪除】⑴試推導
⑵試求 I
E
與 V
CE
。
相關試卷
114年 - 114 地方政府公務特種考試_三等_電力工程、電子工程、電信工程:電路學#134770
114年 · #134770
114年 - 114 專技高考_電機工程技師:電路學#133707
114年 · #133707
114年 - 114 專技高考_電子工程技師:電路學#133700
114年 · #133700
114年 - 114 公務升官等考試_薦任_電力工程、電子工程、電信工程:電路學#133241
114年 · #133241
114年 - 114 高等考試_三級_電力工程、電子工程、電信工程:電路學#128784
114年 · #128784
113年 - 113-2 國營臺灣鐵路股份有限公司_從業人員甄試_第8階-助理工程師-電機:電路學#137142
113年 · #137142
113年 - 113 地方政府公務特種考試_三等_電力工程、電子工程:電路學#124508
113年 · #124508
113年 - 113 專技高考_電機工程技師:電路學#123962
113年 · #123962
113年 - 113 專技高考_電子工程技師:電路學#123933
113年 · #123933
113年 - 113 高等考試_三級_電力工程、電子工程、電信工程:電路學#121512
113年 · #121512