阿摩線上測驗
登入
首頁
>
教甄◆國小體育科專業知能
>
110年 - 110 臺北市公立國民小學教師聯合甄選初試專門類科知能試題:體育科#98851
> 試題詳解
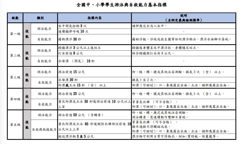
【已刪除】19.依全國中、小學學生游泳與自救能力基本指標,能游泳前進 25 公尺(換氣 5 次以上)是屬於
(A)海馬級
(B)水獺級
(C)海龜級
(D)海豚級。
答案:
登入後查看
統計:
A(85), B(164), C(872), D(304), E(0) #2708507
詳解 (共 3 筆)
洪俊志
B3 · 2022/09/26
#5619698
這應該才是最新的吧?
24
0
katsumi
B1 · 2021/05/17
#4728156
(共 1 字,隱藏中)
前往觀看
10
0
112堅持‧上岸
B2 · 2022/02/01
#5326810
(共 2 字,隱藏中)
前往觀看
10
0
相關試題
16.依教育部 110 年 3 月 2 日修訂之《高級中等以下學校體育班設立辦法》規定,體育班學生每日訓練時數,至多以______小時為限。(A)二 (B)三 (C)四 (D)五
#2708504
17.依據教育部《游泳池管理規範規定》,游泳池提供游泳訓練班者,學員為七歲以下、國小一年級或不諳水性者,學 員、教練最低比例為何? (A)5-7:1 (B)10-12:1 (C)13-14:1 (D)15:1。
#2708505
18.依體育署「運動設施規範及分級分類參考手冊」國際性、全國性競技室內羽球場地的空間淨高為多少公尺? (A)6.7 公尺 (B)9 公尺 (C)12 公尺 (D)13.7 公尺。
#2708506
20.體育行政主管在行政組織運作中,根據 French 與 Raven 的見解,領導者具備哪五種權力? (A)法定權、專家權、信任權、領導權、行政權 (B)獎賞權、強制權、法定權、專家權、參考權 (C)獎賞權、強制權、法定權、專家權、信任權 (D)信任權、領導權、行政權、專家權、命令權
#2708508
21.體育課程設計中,運動教育模式的實質評量方式為何? (A)連續性評量與檢核單評量 (B)連續性評量與總結性評量 (C)連續性評量與形成性評量 (D)形成性評量與總結性評量
#2708509
22.體育教師在教學進行期間,用來評量學生的運動技能進步情形稱為? (A)標準參照評量 (B)形成性評量 (C)診斷性評量 (D)總結性評量
#2708510
23.從體育課程結構得知,體育核心素養應包含四部分,除了了解運動意義,落實日常生活運用外,下列哪一個答案 錯誤? (A)了解運動管理,落實賽會營運方式 (B)發揮運動精神,表現符合社會規範 (C)享受運動樂趣,促進身心均衡發展 (D)活用思考判斷,提升運動技能表現
#2708511
24.在整合理論時期,有一派體育行政理論認為不同情境應採用不同領導方式才能產生良好的組織效能為哪一種理論? (A)激勵保健理論 (B)系統理論 (C)Z 理論 (D)權變理論
#2708512
25.依據評鑑功能分類,現行學校體育評鑑和基層訓練班訪視屬於哪一類型? (A)認可型 (B)獎勵型 (C)懲罰型 (D)輔導型
#2708513
26.創造友善運動觀賞環境,觀眾看臺輪椅觀眾席座位前地面有高低差者,應設置欄杆基本高度為幾公分? (A)150 公分 (B)100 公分 (C)75 公分 (D)50 公分
#2708514
相關試卷
114年 - 114 高雄市市立國民小學教師聯合甄選試卷_專長類_雙語教師組:體育#136712
2025 年 · #136712
114年 - 114 臺北市公立國民小學教師聯合甄選初試專門類科知能試題:體育科(含雙語體育類)#127099
2025 年 · #127099
114年 - 114 國立嘉科實驗高級中學_國小部教師甄選試題_普通班教師:體育專長#126849
2025 年 · #126849
114年 - 114 國立中科實驗高級中學_國小部教師甄試:國小體育專長#126720
2025 年 · #126720
113年 - 113 金門縣國民小學教師聯合甄選試題:一般體育專業科目#120864
2024 年 · #120864
113年 - 113 臺南市市立國民小學教師暨學前特教師聯合甄選試題:體育專門#120697
2024 年 · #120697
113年 - 113 中區縣市政府教師甄選策略聯盟:國小體育概論暨教材教法#120137
2024 年 · #120137
113年 - 113 新北市國民小學暨幼兒園教師甄選試題:體育科#119977
2024 年 · #119977
113年 - 113 臺北市公立國民小學教師聯合甄選初試專門類科知能試題:體育科 /一般體育/專長體育/雙語教育一般體育類#119959
2024 年 · #119959
112年 - 112 中區縣市政府教師甄選策略聯盟:體育教材教法#115787
2023 年 · #115787