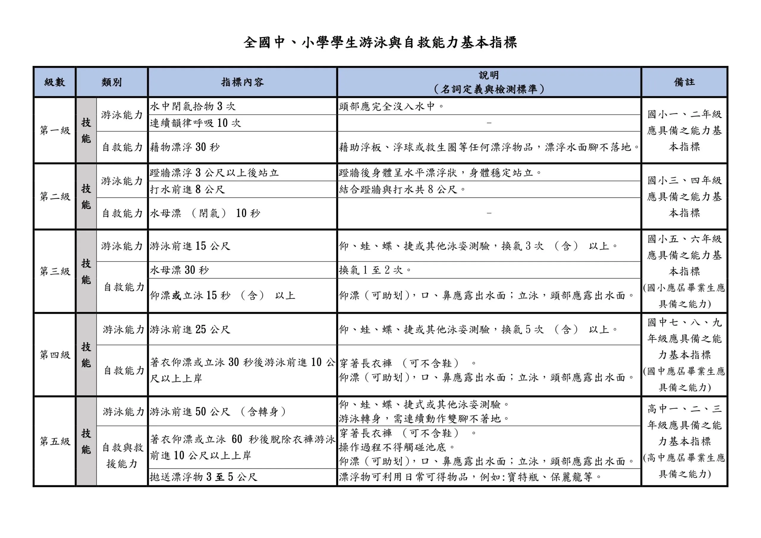
【已刪除】24. 全國中、小學學生游泳與自救能力基本指標第四級之游泳能力為?
(A)游泳前進 15 公尺(換氣 3 次以上)
(B)游泳前進 25 公尺(換氣 5 次以上)
(C)仰、蛙、蝶、捷任選一式完成 50 公尺
(D)持續游泳 100 公尺
答案:登入後查看
統計: A(84), B(312), C(1080), D(25), E(0) #1600302
統計: A(84), B(312), C(1080), D(25), E(0) #1600302
詳解 (共 3 筆)
#5732055
https://watersafety.sa.gov.tw/%E5%85%A8%E5%9C%8B%E4%B8%AD%E3%80%81%E5%B0%8F%E5%AD%B8%E5%AD%B8%E7%94%9F%E6%B8%B8%E6%B3%B3%E8%88%87%E8%87%AA%E6%95%91%E8%83%BD%E5%8A%9B%E5%9F%BA%E6%9C%AC%E6%8C%87%E6%A8%99
「全國中、小學學生游泳與自救能力基本指標」,自即日起生效,請查照並轉知所屬學校辦理。
說 明 :
一、「全國中、小學學生游泳與自救能力基本指標」原於98年9月4日以台體(三)字第0980151848B號函頒定,茲配合十二年國民基本教育課程綱要之健康與體育領域及實際需求予以修正。
二、本次修正之學生游泳與自救能力基本指標,本部體育署委託臺灣體育運動管理學會召開6次研商會議、經12所學校試行及1場公聽會後,廣納各方意見後修訂完成。


2
0