複選題
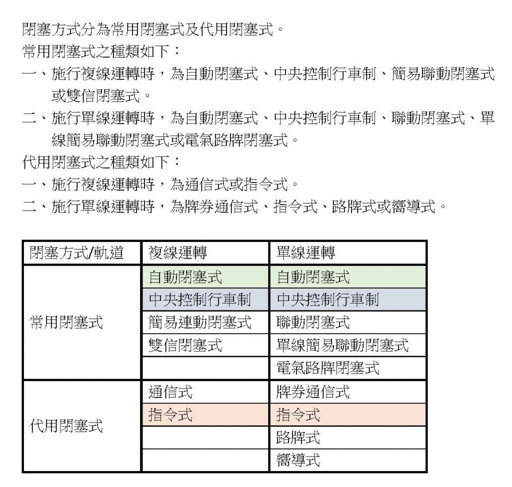
貳、多重選擇題【共 15 題,每題 2 分,共 30 分】 36. 以下哪些是施行複線運轉時的常用閉塞式控制?
(A)自動閉塞式
(B)通信式
(C)嚮導式
(D)中央控制行車制
(A)自動閉塞式
(B)通信式
(C)嚮導式
(D)中央控制行車制
答案:登入後查看
統計: A(5235), B(921), C(766), D(5102), E(69) #1842656
統計: A(5235), B(921), C(766), D(5102), E(69) #1842656
詳解 (共 4 筆)
#3012389
鐵路行車規則
#94

158
0
#4359679
常用閉塞制
代用閉塞制
閉塞準用法
5
0
#7286664
選項 (B) 通信式 與 (C) 嚮導式 屬於「代用閉塞式」,僅在常用設備故障時使用
0
0