阿摩線上測驗
登入
首頁
>
技檢◆數位電子-乙級
>
114年 - 11700 數位電子 乙級 工作項目 06:數位邏輯設計 101-140(2025/12/12 更新)#134878
> 試題詳解
試題詳解
試卷:
114年 - 11700 數位電子 乙級 工作項目 06:數位邏輯設計 101-140(2025/12/12 更新)#134878 |
科目:
技檢◆數位電子-乙級
試卷資訊
試卷名稱:
114年 - 11700 數位電子 乙級 工作項目 06:數位邏輯設計 101-140(2025/12/12 更新)#134878
年份:
114年
科目:
技檢◆數位電子-乙級
複選題
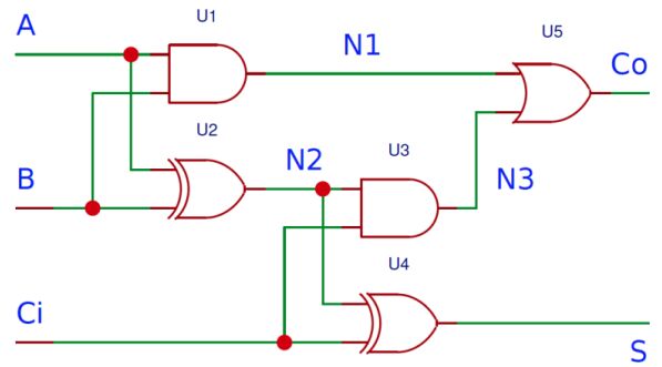
114. 下圖為已知全加器邏輯電路,下列敘述何者正確?
(A)N2=A⊕B
(B)Co=AB+Ci(A⊕B)
(C)S=A⊕B⊕Ci
(D)若 A=B=Ci=1,則 S=0,Co=1 。
正確答案:
登入後查看