複選題
29 甲、乙與丙共有 A 地,應有部分各三分之一。關於 A 地之使用,下列敘述何者錯誤?
(A)甲、乙與丙得共同約定,由甲使用 A 地
(B)甲、乙與丙得依其應有部分,使用 A 地
(C)除契約另有約定外,甲、乙與丙得以共有人過半數及其應有部分合計過半數之同意行之,決定如何管理 A 地
(D)甲、乙與丙得共同約定,出租且交付 A 地於他人使用
(A)甲、乙與丙得共同約定,由甲使用 A 地
(B)甲、乙與丙得依其應有部分,使用 A 地
(C)除契約另有約定外,甲、乙與丙得以共有人過半數及其應有部分合計過半數之同意行之,決定如何管理 A 地
(D)甲、乙與丙得共同約定,出租且交付 A 地於他人使用
答案:登入後查看
統計: A(1126), B(2277), C(4217), D(1220), E(0) #3274470
統計: A(1126), B(2277), C(4217), D(1220), E(0) #3274470
詳解 (共 10 筆)
#6171380
甲、乙與丙共有 A 地,應有部分各三分之一。關於 A 地之使用,下列敘述何者錯誤?
(A) 甲、乙與丙得共同約定,由甲使用 A 地
|
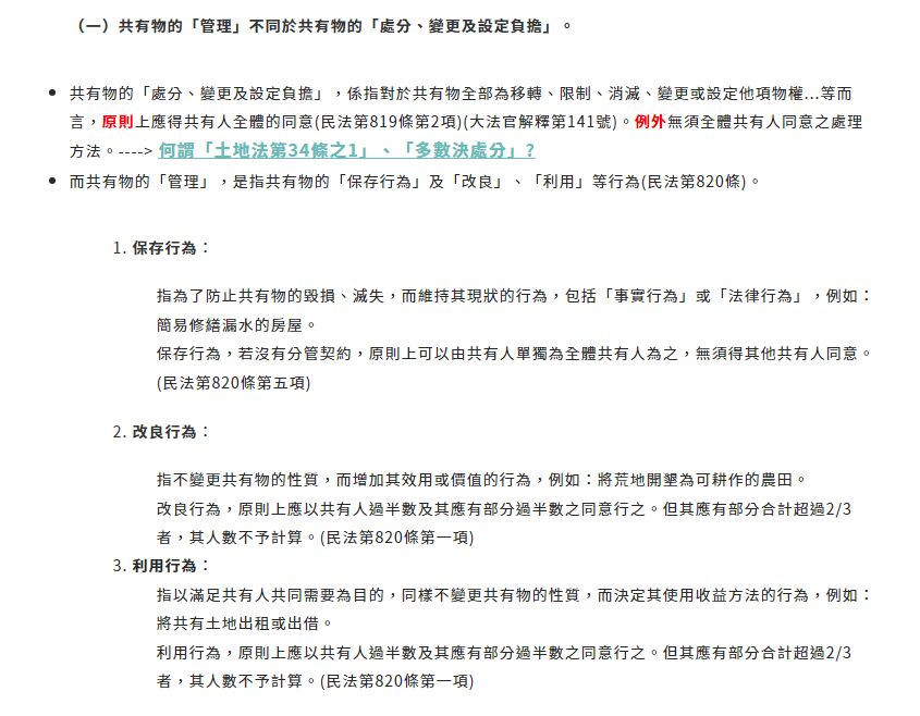
共有物之管理,除契約另有約定外,應以共有人過半數及其應有部分合計過半數之同意行之。但其應有部分合計逾三分之二者,其人數不予計算。
|
ㅤㅤ
(B) 甲、乙與丙得依其應有部分,使用 A 地
|
共有物之管理,除契約另有約定外,應以共有人過半數及其應有部分合計過半數之同意行之。但其應有部分合計逾三分之二者,其人數不予計算。
|
ㅤㅤ
(C) 除契約另有約定外,甲、乙與丙得以共有人過半數及其應有部分合計過半數之同意行之,決定如何管理 A 地
|
共有物之管理,除契約另有約定外,應以共有人過半數及其應有部分合計過半數之同意行之。但其應有部分合計逾三分之二者,其人數不予計算。
|
ㅤㅤ
(D) 甲、乙與丙得共同約定,出租且交付 A 地於他人使用
|
出租不屬於民法第819條第2項的處分,乃是共有物的管理
共有物之管理,除契約另有約定外,應以共有人過半數及其應有部分合計過半數之同意行之。但其應有部分合計逾三分之二者,其人數不予計算。
|
=============================
ㅤㅤ

ㅤㅤ
ㅤㅤ
91
8
#6180722
個人理解:應有部分非真正指A地的哪個部分,而是A地的每一塊他們都擁有1/3
=》每一個部分都是三人共有1/3,所以沒辦法分別使用,只能依照民法819ll 共同約定處分(包含「使用」)、變更、設定負擔
819l各共有人得自由處分其應有部分。這處分包含拋棄、抵押、讓與…….(讓別人成為共有人),但不含「使用」(每塊大家都在一起,沒辦法自己使用)
個人見解,有錯歡迎指正(本人也錯此題,不是很肯定看完大家的詳解,有沒有理解對)
47
1
#6893786
(A) 甲、乙與丙得共同約定,由甲使用 A 地
(正確)
(正確)
(1)民法第 818 條 各共有人,除契約另有約定外,按其應有部分,對於共有物之全部,有使用收益之權。
(2)民法第 818 條保障「除契約另有約定外,各共有人按其持分對全體共有物有使用收益之權」;而「契約另有約定」即授權共有人可以自行協議使用方式。
(3)白話文:因此共有人間可以約定某一共有人專用或優先使用。
ㅤㅤ
ㅤㅤ
(B) 甲、乙與丙得依其應有部分,使用 A 地
(錯誤)
(1) 民法第 818 條 各共有人,除契約另有約定外,按其應有部分,對於共有物之全部,有使用收益之權。
(2)這句話的重點是:「按其應有部分」指的是權利比例,而不是「可以使用共有物某一部分土地」。「共有物之全部」四個字更明確告訴我們
每位共有人對整個物都有使用權(只是比例不同)。
每位共有人對整個物都有使用權(只是比例不同)。
(3)白話文:共有人可以在不妨害他人權利的範圍內,對共有物整體行使使用收益權。
(4)題目當中,「依其應有部分」表達的意思是各人只用屬於自己的三分之一區塊使用A土地。
(5)最高法院 97 年度台上字第 2203 號
共有人雖得依其應有部分對共有物全部為使用收益,但如對特定部分為專用、排除他共有人使用,即逾越其使用收益權限,應負侵權責任。
(6)假設:
甲、乙、丙共同擁有一塊 A 地,各持分 1/3。
他們都可以走進 A 地、種花、停車、搭棚子(在合理限度下)。但甲不能說:「這 1/3 的角落是我的,乙、丙不能進來。」因為共有物不是區塊分配,而是權利比例。
共有人雖得依其應有部分對共有物全部為使用收益,但如對特定部分為專用、排除他共有人使用,即逾越其使用收益權限,應負侵權責任。
(6)假設:
甲、乙、丙共同擁有一塊 A 地,各持分 1/3。
他們都可以走進 A 地、種花、停車、搭棚子(在合理限度下)。但甲不能說:「這 1/3 的角落是我的,乙、丙不能進來。」因為共有物不是區塊分配,而是權利比例。
(7)總結: 甲、乙、丙得按其應有部分,對於 A 地全部有使用收益之權。
這選項在搞文字遊戲,法律人在文字上就是這麼畜生沒辦法
ㅤㅤ
ㅤㅤ
ㅤㅤ
(C) 除契約另有約定外,甲、乙與丙得以共有人過半數及其應有部分合計過半數之同意行之,決定如何管理 A 地
(錯誤)
(1)民法第820條第一項
共有物之管理,除契約另有約定外,應以共有人過半數及其應有部分合計過半數之同意行之。
(2)最高法院109年度台上字第726號民事判決:「管理」 的範疇是法律上所定的管理、修繕、出租、改良、利用等行為,不包括 將使用方式(誰用哪一部) 作排他性分配的行為(即使那是一種使用安排)。許多學說與判例強調:若要把共有物的使用方式或特定部份給某一人專用,那是屬於使用協議或分割使用之問題,通常應經全體共有人協議,不能簡單用多數決來決定。
共有物之管理,除契約另有約定外,應以共有人過半數及其應有部分合計過半數之同意行之。
(2)最高法院109年度台上字第726號民事判決:「管理」 的範疇是法律上所定的管理、修繕、出租、改良、利用等行為,不包括 將使用方式(誰用哪一部) 作排他性分配的行為(即使那是一種使用安排)。許多學說與判例強調:若要把共有物的使用方式或特定部份給某一人專用,那是屬於使用協議或分割使用之問題,通常應經全體共有人協議,不能簡單用多數決來決定。
(3)所以820法條當中的「管理」半數半數是修繕改良等「管理」,而本題「決定如何管理」可以被解釋要給誰「使用」,這時候就要全體同意。
ㅤㅤ
知道為什麼這選項會被申訴了吧,出題者只想要搞文字遊戲,卻沒發現實務上已經變化。
ㅤㅤ
ㅤㅤ
(D)
請參考A選項 ,相同概念。
請參考A選項 ,相同概念。
ㅤㅤ
ㅤㅤ
ㅤㅤ
你們知道我幫你想怎麼解釋花了多少腦力,要寫的簡單白話
但是題目把你們當好像學過民法必修一樣在考。
ㅤㅤ
2
0