複選題
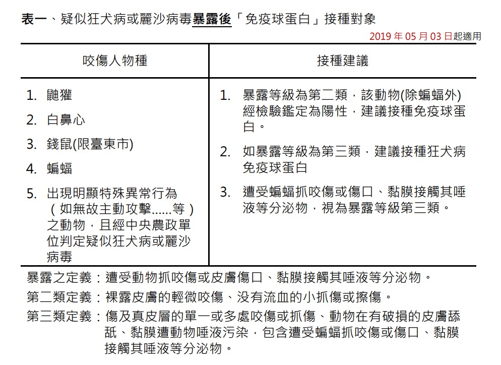
41.依據疾病管制署對於疑似狂犬病之動物咬傷傷口處理規定,暴露等級哪一類傷口需要接受免疫球蛋白治療
(A)第二類
(B)第三類
(C)第四類
(D)第一類 .
答案:登入後查看
統計: A(139), B(174), C(42), D(32), E(2) #2005250
統計: A(139), B(174), C(42), D(32), E(2) #2005250
詳解 (共 6 筆)
#5436096

1
0
#4319364
第一類:觸摸或餵食動物、完整皮膚被動物舔舐/無暴露
第二類:裸露皮膚的輕微咬傷,没有流血的小抓傷或擦傷/輕微暴露
第三類:傷及真皮層的單一或多處咬傷或抓傷動物在有破損的皮膚舔舐黏膜直接遭動物唾液汙染暴露於蝙蝠/嚴重暴露,出血的傷口
0
0