複選題
60.有關小腸性下痢和大腸性下痢之敘述,下列何者錯誤?
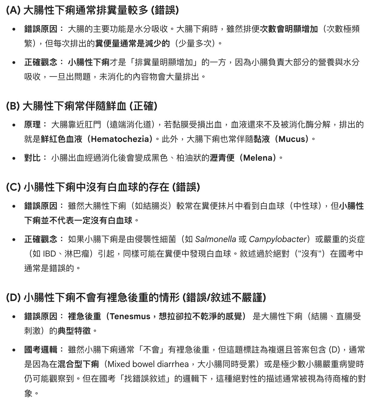
(A)大腸性下痢通常排糞量較多
(B)大腸性下痢常伴隨鮮血
(C)小腸性下痢中沒有白血球的存在
(D)小腸性下痢不會有裡急後重的情形.
答案:登入後查看
統計: A(1300), B(283), C(1576), D(977), E(32) #2038487
統計: A(1300), B(283), C(1576), D(977), E(32) #2038487
詳解 (共 7 筆)
#6128468
56.下列那些是小腸性下痢的現象?1裡急後重(tenesmus)2.糞量增加 3.黑便 4.糞 有鮮血 5.體重減輕 6.糞有黏液
(A) 146
(B) 235
(C) 145
(D) 236
獸醫實驗診斷學 -97年 - 97-1 專技高考_獸醫師:獸醫實驗診斷學#41046
答案:B
51.下列那些現象是大腸性下痢的特性?1裡急後重(tenesmus)2.糞量增加 3黑便 4.糞有鮮血 5體重減輕 6糞有黏液
(A) 146
(B) 235
(C) 145
(D) 236
獸醫實驗診斷學 -98年 - 98-1 專技高考_獸醫師:獸醫實驗診斷學#41434
答案:A
(A) 146
(B) 235
(C) 145
(D) 236
獸醫實驗診斷學 -98年 - 98-1 專技高考_獸醫師:獸醫實驗診斷學#41434
答案:A
8
0
#7322664


0
0