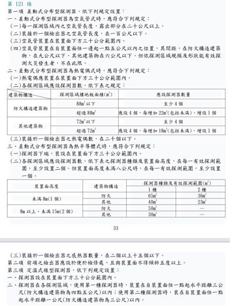
7 有一防火構造建築物,其探測區域樓地板面積為 100 平方公尺,欲設置差動式分布型熱電偶式探測器,
至少應該設置多少探測器數量?
(A)4個
(B)5 個
(C)6 個
(D)7 個
答案:登入後查看
統計: A(301), B(1378), C(71), D(81), E(0) #1810011
統計: A(301), B(1378), C(71), D(81), E(0) #1810011
詳解 (共 5 筆)
#6391294
整條一起複習不要客氣
各類場所消防安全設備設置標準

3
0
#5091839
88平方公尺以下最少四個,每超過22平方公尺加一個共計五個
2
1