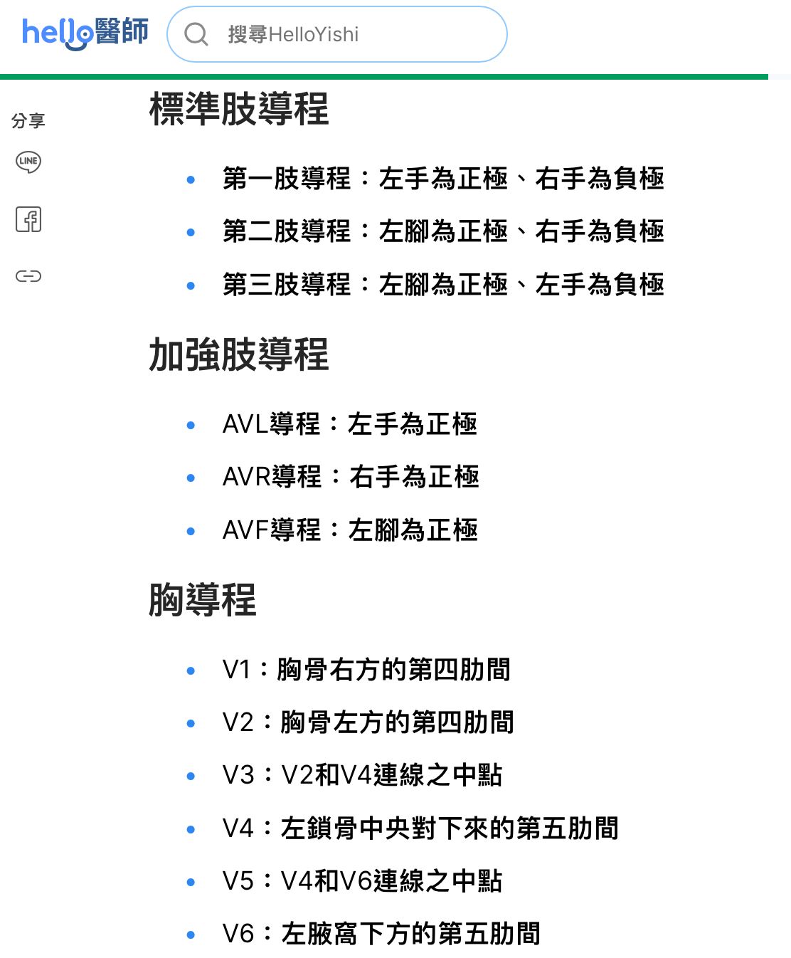
10.若12導程心電圖左右手接反,下列那個導極較不會受到明顯影響?
(A)V4
(B)aVR
(C)I
(D)aVL
答案:登入後查看
統計: A(1021), B(25), C(86), D(23), E(0) #3379711
統計: A(1021), B(25), C(86), D(23), E(0) #3379711
