10. 正常書寫能力發展和年級的關係,以下敘述何者為非?
(A) 透過書寫來描述自己的經驗--一到二年級,
(B) 書寫表達開始能夠達到和口說一樣的水準--四到七年級,
(C) 開始使用書寫來思考和解決問題--七到九年級,
(D) 發展個人寫作風格--九年級以後
答案:登入後查看
統計: A(1003), B(318), C(202), D(175), E(0) #1265905
統計: A(1003), B(318), C(202), D(175), E(0) #1265905
詳解 (共 5 筆)
#1346588
依據九年一貫能力指標分段能力指標:
6.寫作能力
一、二年級:
6-1-1能經由觀摩、分享與欣賞,培養良好的寫作態度與興趣。
6-1-1-1能學習觀察簡單的圖畫和事物,並練習寫成一段文字。
6-1-1-2能在口述作文和筆述作文中,培養豐富的想像力。
6-1-1-3能相互觀摩作品。
6-1-1-4能經由作品欣賞、朗讀、美讀等方式,培養寫作的興趣。
6-1-2能擴充詞彙,正確的遣詞造句,並練習常用的基本句型。
6-1-2-1能運用學過的字詞,造出通順的短語或句子。
6-1-2-2能仿寫簡單句型。
6-1-3能運用各種簡單的方式練習寫作。
6-1-3-1能練習寫作簡短的文章。
6-1-3-2能配合日常生活,練習寫簡單的應用文(如:賀卡、便條、書信及日記等)。
6-1-4能練習運用各種表達方式習寫作文。
6-1-4-1能利用卡片寫作,傳達對他人的關心。
6-1-5能概略分辨出作品中文句的錯誤。
6-1-5-1能指出作品中有明顯錯誤的句子。
6-1-6能認識並練習使用常用的標點符號。
三、四年級:
6-2-1能經由觀摩、分享與欣賞,培養良好的寫作態度與興趣。
6-2-1-1能在口述作文和筆述作文中,培養豐富的想像力。
6-2-1-2能相互觀摩作品。
6-2-1-3能經由作品欣賞、朗讀、美讀等方式,培養寫作的興趣。
6-2-2能運用各種簡單的方式練習寫作。
6-2-2-1能練習寫作簡短的文章。
6-2-2-2能配合日常生活,練習寫簡單的應用文(如:賀卡、便條、書信及日記等)。
6-2-3能練習運用卡片或短文等方式習寫作文。
6-2-3-1能利用卡片寫作,傳達對他人的關心。
6-2-3-2能以短文寫出自己身邊的人、事、物。
6-2-3-3能以短文表達自己對日常生活的想法。
6-2-4能概略知道寫作的步驟,逐步豐富內容,進行寫作。
6-2-4-1能概略知道寫作的步驟,如:從蒐集材料到審題、立意、選材及安排段落、組織成篇。
6-2-4-2能練習利用不同的途徑和方式,蒐集各類寫作的材料。
6-2-4-3能練習利用不同的途徑和方式,蒐集各類可供寫作的材料,並練習選擇材料,進行寫作。
6-2-5能培養觀察與思考的寫作習慣。
6-2-5-1能養成觀察周圍事物,並寫下重點的習慣。
6-2-6能正確流暢的遣詞造句、安排段落、組織成篇。
6-2-6-1能掌握詞語的相關知識,寫出語意完整的句子。
6-2-7能認識並練習不同表述方式的寫作。
6-2-7-1能蒐集自己喜好的優良作品,並加以分類。
6-2-7-2能學習敘述、描寫、說明、議論、抒情等表達技巧,練習寫作。
6-2-7-3能寫作慰問書信、簡單的道歉啟事,表達對他人的關懷和誠意。
6-2-7-4能配合閱讀教學,練習撰寫心得、摘要等。
6-2-8能具備自己修改作文的能力,並主動和他人交換寫作心得。
6-2-8-1能從內容、詞句、標點方面,修改自己的作品。
6-2-9能瞭解標點符號的功能,並在寫作時恰當的使用。
6-2-10能發揮想像力,嘗試創作,並欣賞自己的作品。
6-2-10-1能在寫作中,發揮豐富的想像力。
五、六年級
6-3-1能正確流暢的遣詞造句、安排段落、組織成篇。
6-3-1-1能應用各種句型,安排段落、組織成篇。
6-3-2能知道寫作的步驟,逐步豐富內容,進行寫作。
6-3-2-1能知道寫作的步驟,如:從蒐集材料到審題、立意、選材及安排段落、組織成篇。
6-3-2-2能練習利用不同的途徑和方式,蒐集各類寫作的材料。
6-3-2-3能練習從審題、立意、選材、安排段落及組織等步驟,習寫作文。
6-3-3能培養觀察與思考的寫作習慣。
6-3-3-1能養成觀察周圍事物,並寫下重點的習慣。
6-3-4能練習不同表述方式的寫作。
6-3-4-1能學習敘述、描寫、說明、議論、抒情等表述方式,練習寫作。
6-3-4-2能配合學校活動,練習寫作應用文(如:通知、公告、讀書心得、參觀報告、會議紀錄、生活公約、短篇演講稿等)。
6-3-4-3能應用改寫、續寫、擴寫、縮寫等方式寫作。
6-3-4-4能配合閱讀教學,練習撰寫心得、摘要等。
6-3-5能具備自己修改作文的能力,並主動和他人交換寫作心得。
6-3-5-1能經由共同討論作品的優缺點,以及刊物編輯等方式,主動交換寫作的經驗。
6-3-6能把握修辭的特性,並加以練習及運用。
6-3-6-1能理解簡單的修辭技巧,並練習應用在實際寫作。
6-3-7能練習使用電腦編輯作品,分享寫作經驗和樂趣。
6-3-7-1能利用電腦編輯班刊或自己的作品集。
6-3-7-2能透過網路,與他人分享寫作經驗和樂趣。
6-3-8能發揮想像力,嘗試創作,並欣賞自己的作品。
6-3-8-1能在寫作中,發揮豐富的想像力。
6-3-8-2能嘗試創作(如:童詩、童話等),並欣賞自己的作品。
七~九年級:
6-4-1能精確表達觀察所得的見聞。
6-4-2能精確的遣詞用字,並靈活運用各種句型寫作。
6-4-2-1能精確的遣詞用字,恰當的表情達意。
6-4-2-2能靈活應用各種句型,充分表達自己的見解。
6-4-3練習應用各種表述方式寫作。
6-4-3-1能配合各項學習活動,撰寫演說稿、辯論稿或劇本。
6-4-3-2能培養寫日記的習慣。
6-4-3-3能配合各學習領域,練習寫作格式完整的讀書報告。
6-4-3-4能合作設計海報或文案,表達對社會的關懷。
6-4-3-5能靈活運用文字,介紹其他國家的風土民情。
6-4-3-6能撰寫自己的工作計畫、擬定各項計畫。
6-4-3-7能以敘述、描寫、抒情、說明、議論等不同表述方式寫作。
6-4-4掌握寫作步驟,充實作品的內容,精確的表達自己的思想。
6-4-4-1能確立主旨,擬定大綱,並完成寫作。
6-4-4-2能將蒐集的材料,加以選擇,並做適當的運用。
6-4-4-3能依據寫作步驟,精確的表達自己的思想,並提出佐證或辯駁。
6-4-5瞭解標點符號的功能,並適當使用。
6-4-5-1能配合寫作需要,恰當選用標點符號和標點方式,達到寫作效果。
6-4-6能靈活應用修辭技巧,讓作品更加精緻感人。
6-4-6-1能養成反覆推敲的習慣,使自己的作品更加完美,更具特色。
6-4-6-2能靈活的運用修辭技巧,讓作品更加精緻優美。
6-4-7能練習使用電腦編輯作品,分享寫作的樂趣,討論寫作的經驗。
6-4-7-1能透過電子網路,與他人分享寫作的樂趣。
6-4-7-2能透過電子網路,與他人分享作品,並討論寫作的經驗。
6-4-7-3能練習利用電腦,編印班刊、校刊或自己的作品集。
6-4-8發揮思考及創造的能力,使作品具有獨特的風格。
(A) 透過書寫來描述自己的經驗--一到二年級→(X)
1.注音符號運用能力
1-1-2-2能運用注音符號,和他人分享自己的經驗和想法。
(B) 書寫表達開始能夠達到和口說一樣的水準--四到七年級
6-2-6能正確流暢的遣詞造句、安排段落、組織成篇。
6-2-6-1能掌握詞語的相關知識,寫出語意完整的句子。
6-3-1能正確流暢的遣詞造句、安排段落、組織成篇。
6-3-1-1能應用各種句型,安排段落、組織成篇。
(C) 開始使用書寫來思考和解決問題--七到九年級,
6-4-3練習應用各種表述方式寫作。
6-4-3-1能配合各項學習活動,撰寫演說稿、辯論稿或劇本。
6-4-3-2能培養寫日記的習慣。
6-4-3-3能配合各學習領域,練習寫作格式完整的讀書報告。
6-4-3-4能合作設計海報或文案,表達對社會的關懷。
6-4-3-5能靈活運用文字,介紹其他國家的風土民情。
6-4-3-6能撰寫自己的工作計畫、擬定各項計畫。
(D) 發展個人寫作風格--九年級以後
6-4-6-1能養成反覆推敲的習慣,使自己的作品更加完美,更具特色。
6-4-8發揮思考及創造的能力,使作品具有獨特的風格。
另外,提供其他相關資料供參考~
《國小學童寫作能力發展之研究》
《國小學童寫作能力發展之研究》
依據 Kroll(1981)的研究,兒童寫作能力之發展可分為四個相互重疊的階段,即四到六歲的準備期(preparation)、國小低年級學童的收斂期(convergence)、中年級學童為分辨期(differentiation)、高年級以後則為統合期(integration)。寫作能力發展的四個階段並沒有一定界限,各個階段之間也有可能重疊在一起,寫作能力發展端視兒童個別差異而定。
準備期兒童處於學齡前階段,已會拿筆「畫字」,來代表自己內心的意念。
Scott(1999)認為位在收斂期的國小低年級兒童會開始運用「寫字」來表達心中想法,寫作時,文章內容就如同說話一般,以記流水帳的方式呈現,也就是所謂「我手寫我口,我手寫我心」的時期。
到了分辨期,中年級兒童逐漸能了解書寫與口語符號的差異,並會在寫作時使用副詞與連接詞等較難的詞性。
至於統合期的高年級兒童,其寫作發展已達成熟階段,會運用各種寫作技巧於寫作作品之中,並對說明文、論說文等文體也有一定程度的認識,無論在立意取材、造句遣詞、組織結構方面均統合得相當順暢。(引自黃瑞珍、黃玉凡,2001)
一年級寫作教學之前導組織-聽說讀寫教學之初探

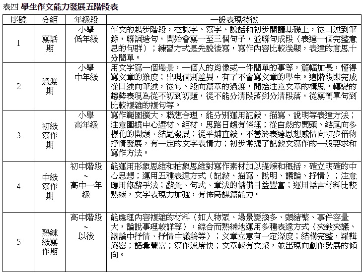
由表四看出:
小學低年級學童的作文尚在起步階段,先說後寫,由語詞到造句,而後學習將句子連成段落;
中年級學童則處於從句段向篇章、從不切題到切題、從不分段落到能分段落的過渡時期;
高年級學童寫作範圍擴大,能切題且聯想合理;
初(國)中階段寫作技巧較熟練,能掌握各種題材,已有佈局謀篇能力;
高中階段,結構完整,羅輯嚴密,更具文采。
41
0
#1356877
依據 國民中小學九年一貫課程綱要語文學習領域(國語文)
(五)實施要點
1.教材編選原則
(1)教材編輯應配合各階段能力指標,以發展學生口語及書面表達之基本能力。第一階段以發展口語表達為主,第二、三階段由口語表達過渡到書面表達,第四階段則口語、書面表達並重。
*補充:
第一階段(1-2 年級)
第二階段(3-4 年級)
第三階段(5-6 年級)
第四階段(7-9 年級)
2.教學原則
【寫作能力】
(1)宜重視學生自身經驗與感受陳述。第一階段寫作訓練,著重學生興趣的培養。第二階段引導學生主動寫作,並與他人分享。第三、四階段培養學生樂於發表的寫作習慣。
(2)宜著重激發學生寫作興趣,喚起內在情感經驗,引導寫作方向。第一階段由口述作文開始引導,第二階段由口述作文轉換成筆述作文,第三、四階段能熟練筆述作文。
(3)宜就主題、材料、結構,配合語言詞彙的累積與應用,逐步認識各式文類,並依難易深淺,全程規劃,序列設計,分類引導,反覆練習。
(4)明瞭並能運用蒐集材料、審題、立意、選材、安排段落、組織成篇、修改等寫作步驟。
(5)指導學生認識,並能配合寫作需要,恰當使用標點符號。
(6)瞭解文法與修辭的特性,並能嘗試欣賞與運用。
(7)配合本國語教材之範文教學,嘗試創作各種不同類型、不同場合、不同風格的文章。
(8)教師可依實際教學,獨立編寫寫作教材,以利學生學習。
依據上述資料可得:
(A) 透過書寫來描述自己的經驗--一到二年級(第一階段)→(X)
第一階段以發展「口語表達」為主
第一階段由口述作文開始引導
(B) 書寫表達開始能夠達到和口說一樣的水準--四到七年級(橫跨二、三、四階段)
第二、三階段由口語表達過渡到書面表達,第四階段則口語、書面表達並重。
第二階段由口述作文轉換成筆述作文,第三、四階段能熟練筆述作文。
(C) 開始使用書寫來思考和解決問題--七到九年級(第四階段)
第三、四階段培養學生樂於發表的寫作習慣。
第三、四階段能熟練筆述作文。
16
0
#6101263
2014年都已經推動十二年國教,2016年的題目還在考九年一貫,命題委員是在扯教育的後腿嗎
0
0
#1331382
有參考方向嗎
0
0
#1339097
請問如何解答?
0
0