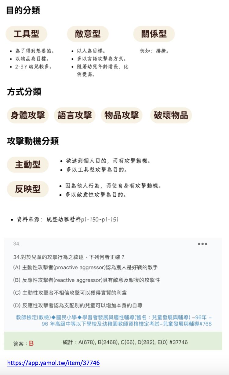
11.下列有關幼兒攻擊行為之相關敘述,何者正確?
(A) 反應性攻擊者較具有敵意歸因偏誤的特徵
(B) 敵意性攻擊會隨著幼兒的年齡增加而減少
(C) 小美因為搶奪洋娃娃而推倒小麗是敵意性攻擊
(D) 演化論認為幼兒的攻擊行為源自家庭因素所致
答案:登入後查看
統計: A(1939), B(357), C(355), D(325), E(0) #3240686
統計: A(1939), B(357), C(355), D(325), E(0) #3240686
詳解 (共 7 筆)
#6112661
11.下列有關幼兒攻擊行為之相關敘述,何者正確?
(A) 反應性攻擊者較具有敵意歸因偏誤的特徵
(B) 敵意性攻擊會隨著幼兒的年齡增加而減少→主動性攻擊(工具性攻擊);敵意性攻擊會隨幼兒的年齡增加而增加
(C) 小美因為搶奪洋娃娃而推倒小麗是敵意性攻擊→主動性攻擊(工具性攻擊)
(D) 演化論認為幼兒的攻擊行為源自家庭因素所致→攻擊行為是人類原始的衝動,常受到潛意識支配,故常不自知;攻擊行為是由個體本能所激發的行為,當個體覺得受到侵害、或是需求沒有被滿足,又找不到恰當方式宣洩的時,會產生一種保護自我的本能,攻擊行為於是產生。
ㅤㅤ
※自產口訣:公(工)主反敵人→工具性攻擊(主動性攻擊)&反應性攻擊(敵意性攻擊)
51
1
