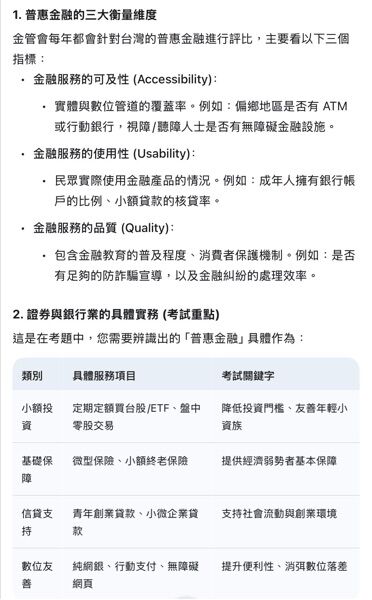
129 小黃因疫情慘澹失業後,個人經濟遭遇困難、信用紀錄也開始惡化,還好受惠於近年來金融業積極推動普惠金融服務,請問以下小黃獲得之幫助何者非屬普惠金融相關?
(A)小黃得以較低保費取得基本保險保障
(B)小黃報名參加某證券商舉辦的期貨商品投資講
座,學習投資期貨或選擇權獲利
(C)某銀行提供小黃低碳運輸微型貸款,幫助小黃購置電動機車代步、開啟外送員新人生
(D)小黃透過完整的網銀服務,在失業期間為了節省房租而搬回鄉下老家時,也可以享受 e 指理財、從線上進行基金申購
(A)小黃得以較低保費取得基本保險保障
(B)小黃報名參加某證券商舉辦的期貨商品投資講
座,學習投資期貨或選擇權獲利
(C)某銀行提供小黃低碳運輸微型貸款,幫助小黃購置電動機車代步、開啟外送員新人生
(D)小黃透過完整的網銀服務,在失業期間為了節省房租而搬回鄉下老家時,也可以享受 e 指理財、從線上進行基金申購
答案:登入後查看
統計: A(5), B(37), C(4), D(4), E(0) #3810100
統計: A(5), B(37), C(4), D(4), E(0) #3810100
詳解 (共 1 筆)
#7323647

0
0