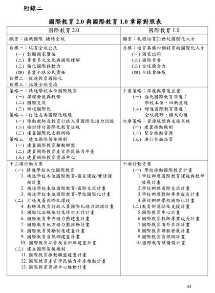
13. 教育部在「中小學國際教育白皮書 2.0」中,所提出的願景為何?
(A)扎根培育 21 世紀國際化人才
(B)培育具有國際素養與全球競合力的國際公民
(C)彰顯國家價值 拓展全球交流
(D)接軌國際 鏈結全球

答案:登入後查看
統計: A(145), B(895), C(126), D(741), E(0) #2756762

詳解 (共 9 筆)

#5171800

考這種類型的題目只是空談!
不如考"為了達成「中小學國際教育白皮書 2.0」中,所提[接軌國際 鏈結全球]的願景,教育部推行了哪些變革?"

27
2
#5058209
(A)(B)(C)屬於目標(D)是願景
(共 21 字,隱藏中)
前往觀看
17
0
#5812812
整理各選項詳細出處✅ (A) 扎根...
(共 240 字,隱藏中)
前往觀看
12
0
#5012496
「國際教育2.0」的願景為「接軌國際、鏈...
(共 838 字,隱藏中)
前往觀看
10
0
#5291073
https://ws.moe.edu...


(共 334 字,隱藏中)
前往觀看
10
0
#5714232

資料來源:https://ws.moe.edu.tw/Download.ashx?u=C099358C81D4876C725695F2070B467E8B81ED614D7AF43EF55FFFF8E382F49230FBFEBE3FBA67410E3D088235FCEFF8A33CA54BD67D7DFD957229DE7F658AFACA347539D32BA23B9A142AA2B7545659&n=260CF99641E8382A1BED23C70A14D4360FFA25EF159D1B19F966E1C98FBC313ADE66237F87CDF55C2003096F7477E0E7D121FDBA1A06975D&icon=..pdf#page67
6
0
#5277409
https://ws.moe.edu.tw/Download.ashx?u=C099358C81D4876C725695F2070B467E8B81ED614D7AF43EF55FFFF8E382F49230FBFEBE3FBA67410E3D088235FCEFF8A33CA54BD67D7DFD957229DE7F658AFACA347539D32BA23B9A142AA2B7545659&n=260CF99641E8382A1BED23C70A14D4360FFA25EF159D1B19F966E1C98FBC313ADE66237F87CDF55C2003096F7477E0E7D121FDBA1A06975D&icon=..pdf
4
0
#6314306
(A) 扎根培育 21 世紀國際化人才 ->1.0願景
ㅤㅤ
(B) 培育具有國際素養與全球競合力的國際公民 ->1.0目標之一
*1.0目標:培育四個特質(國家認同、國際素養、全球競合力、全球責任感)
 
(C) 彰顯國家價值 拓展全球交流 ->2.0目標之一
*2.0目標:培育全球公民、促進教育國際化、拓展全球交流 

(D) 接軌國際 鏈結全球 -> 2.0願景(正解)
0
0
#5037978


(共 1 字,隱藏中)
前往觀看
0
1

私人筆記 (共 1 筆)

私人筆記#5884101
未解鎖
Ø   教育部在「中小學國際教育白皮書...
(共 494 字,隱藏中)
前往觀看
0
1