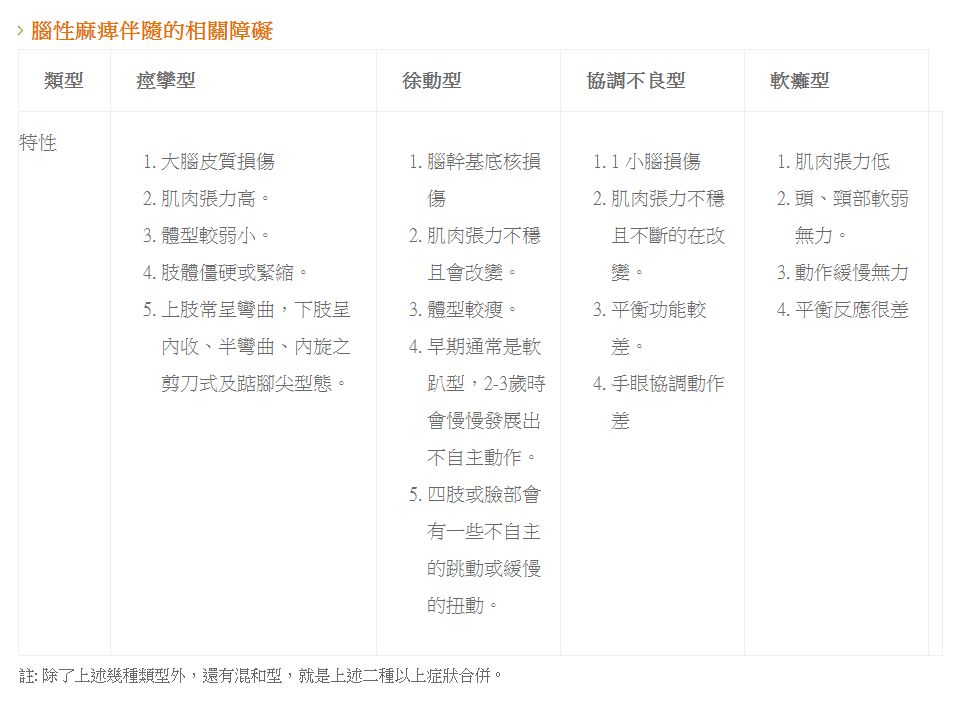
14.某腦性麻痺學生常因肌肉張力的變化而無法控制的不自主性運動,這是屬於下列那一類的腦性麻痺?
(A)徐動型
(B)痙攣型
(C)運動失調型
(D)小腦失調型
答案:登入後查看
統計: A(2012), B(711), C(208), D(58), E(0) #2340663
統計: A(2012), B(711), C(208), D(58), E(0) #2340663
