16.55歲的王女士中風3個月,走路時患側腳抬不高,治療師想增加患側髖關節彎曲抬高的選擇性運動能力,但又不想誘發出協同動作,下列何本體感覺神經肌肉誘發技巧較為適當?
(A)D1屈曲模組及收縮-放鬆技術
(B)D1屈曲模組及節律穩定技術
(C)D2屈曲模組及節律穩定技術
(D)D2屈曲模組及節律啟動技術
答案:登入後查看
統計: A(306), B(862), C(340), D(1263), E(0) #3133143
統計: A(306), B(862), C(340), D(1263), E(0) #3133143
詳解 (共 7 筆)
#6898657
備考三週,114-1平均72.9→打氣or好友→免費提供全科筆記
ㅤㅤ
16.55歲的王女士中風3個月,走路時患側腳抬不高,治療師想增加患側髖關節彎曲抬高的選擇性運動能力,但又不想誘發出協同動作,下列何本體感覺神經肌肉誘發技巧較為適當?
ㅤㅤ

(o'sullivan 7e中文版P264) CVA synergy pattern如表格內容
FLEX:hip FLEX+aBd+ER
EXT:EXT+aDd+IR
ㅤㅤ

想增加患側髖關節彎曲抬高,又不想激發synergy
D1F: hip FLEX+aDd+ER
D2F:hip FLEX+aBd+IR
ㅤㅤ
D1F與D2F,都會激發部分 FLEX synergy,所以這題的關鍵更在於後面的PNF動作
ㅤㅤ
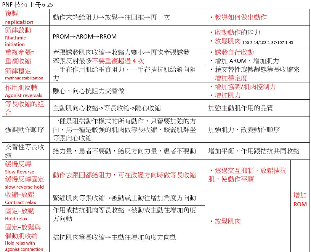
上下冊課本PNF整理:

ㅤㅤ
錯誤(A) D1屈曲模組及收縮-放鬆技術
收縮-放鬆用來放鬆肌肉、增加ROM用的,與題意不符
ㅤㅤ
錯誤(B) D1屈曲模組及節律穩定技術
錯誤(C) D2屈曲模組及節律穩定技術
節律穩定增加穩定度用的,與題意不符
ㅤㅤ
正確(D) D2屈曲模組及節律啟動技術
ㅤ
覺得答案有幫助,還請幫忙點個免費的讚,您的掌聲是我解題的動力
ㅤㅤ
圖片來源:https://www.facebook.com/photo/?fbid=527286122331672&set=a.113162023744086
10
0
#6550093
節律啟動目標是協助動作啟動、促進放鬆;適應症:起始動作困難者、動作不協調者、張力強者
ㅤㅤ
refer: 神經物理治療學 第四冊 p.6-20
1
0
#6519499
D2F不是很接近協同動作 所以不能選嗎…?
1
0
#7298547
30.一名患者側躺在左側時,治療師一手置於患者右側肩關節前方,另一手置於患者右側骨盆後方,慢慢增加阻 力,並請患者維持此姿勢不要被治療師推倒,之後治療師兩手切換方向重複此步驟。此技巧最可能是下列何 者?
ㅤㅤ
(A) 節律穩定
(B) 重複收縮
(C) 節律啟動
(D) 交替性等長收縮
ㅤㅤ
答案:A
ㅤㅤ
0
0