20.下列敘述何者不包含在柏格氏平衡量表(Berg Balance Scale)的測試項目中?
(A)閉眼無支撐站立
(B)單腳站
(C)站立時後傾能力
(D)站立時自地板拾物
答案:登入後查看
統計: A(64), B(54), C(1583), D(88), E(0) #1156264
統計: A(64), B(54), C(1583), D(88), E(0) #1156264
詳解 (共 3 筆)
#4090883
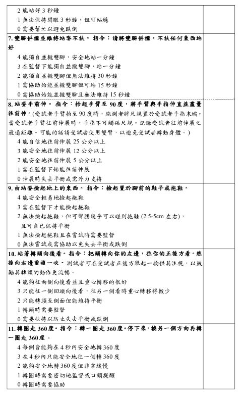
Berg Balance Scale
1.坐到站
2.維持站姿
3.坐在無靠背椅
4.站到坐
5.轉位
6.閉眼維持站姿
7.雙腳維持併攏站姿
8.站姿手前伸
9.站姿撿地上東西
10.轉頭向後看
11.轉圈360度
12.兩腳交替踩階梯
13.兩腳前後站
14.單腳站
15
0
#4433866
只有前傾沒有後傾
4
0
#6015899
歷屆都蠻喜歡考這量表的,有一年還考轉圈時密切監督應該給幾分..



ㅤㅤ
0
1