20.某實習生正在替因中風而導致右側偏癱的患者做治療,他讓患者平躺在治療床邊右腳垂出床緣,並將患者的 下肢彎曲,膝關節朝向左側肩膀方向抬高,並且對著患者說:「讓我幫你,我們一起把腳彎起來,很好,然後放鬆伸直,再來一次,腳彎起來。」如此的活動重複了數次。下列有關此治療之敘述何者正確?
(A)主要目的為增加下肢彎曲能力
(B)使用固定反轉(stabilizing reversals)技巧
(C)使用節律性固定(rhythmic stabilization)技巧
(D)將手放在腳底及大腿後側處給予阻力
答案:登入後查看
統計: A(1449), B(178), C(355), D(34), E(0) #3279790
統計: A(1449), B(178), C(355), D(34), E(0) #3279790
詳解 (共 3 筆)
#7147540
備考三週,114-1平均72.9→打氣or好友→免費提供全科筆記
ㅤㅤ
20.某實習生正在替因中風而導致右側偏癱的患者做治療,他讓患者平躺在治療床邊右腳垂出床緣,並將患者的 下肢彎曲,膝關節朝向左側肩膀方向抬高,並且對著患者說:「讓我幫你,我們一起把腳彎起來,很好,然後放鬆伸直,再來一次,腳彎起來。」如此的活動重複了數次。下列有關此治療之敘述何者正確?
ㅤㅤ
關鍵字:
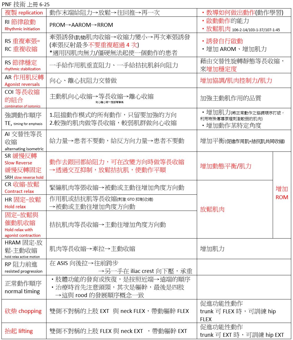
★讓我幫你,我們一起把腳彎起來:AAROM
★然後放鬆伸直:放鬆
AROM→ 放鬆,這是收縮-放鬆Contract relax,可增加ROM、放鬆肌肉
ㅤㅤ
正確(A) 主要目的為增加下肢彎曲能力
ㅤㅤ
錯誤(C) 使用節律性固定(rhythmic stabilization)技巧
錯誤(D) 將手放在腳底及大腿後側處給予阻力
(B)(C)(D)都需要給出阻力做等長或等張,但題目敘述中,都沒有給阻力
ㅤㅤ

ㅤㅤ
覺得答案有幫助,還請幫忙點個免費的讚,您的掌聲是我解題的動力
16
0