21.下列何種病人最不適合接受extended duration之dual antiplatelet therapy(DAPT)?[註:經皮冠狀動脈介入治
療(PCI);冠狀動脈繞道手術(CABG)]
(A)穩定性心絞痛,接受PCI且放置金屬支架
(B)穩定性心絞痛,接受PCI且放置塗藥支架
(C)急性冠心症,接受PCI
(D)急性冠心症,接受CABG
答案:登入後查看
統計: A(1294), B(689), C(228), D(1002), E(0) #2741961
統計: A(1294), B(689), C(228), D(1002), E(0) #2741961
詳解 (共 9 筆)
#5552282
金屬支架 : Aspirin及Clopidogrel至少併用1個月
塗藥支架 : Aspirin及Clopidogrel至少併用1年
24. 有關心導管心臟支架置放術的說明,下列何者正確?
(A)可讓冠狀動脈恢復血流通暢,有效改善心肌缺氧狀況,手術完成後病人就不需長期服藥
(B)無論放置那一種支架,手術完成後病人都應接受至少一個月的雙重抗血小板製劑治療
(C)aspirin與金屬支架相容性佳,只要在術後一個月內使用600 mg qd,一個月後就可以降低 劑量至160 mg qd
(D)clopidogrel與塗藥支架相容性佳,術後只需使用300 mg qd就可以達到預防血管阻塞的效 果
專技 - 藥物治療學- 105 年 - 105-1-藥師(二)-藥物治療學#41289
答案:B
25.有關aspirin及clopidogrel的臨床使用時機,下列何者錯誤?
(A)心導管手術前應併用一個劑量
(B)心導管手術後的病人應終生以低劑量併用
(C)心導管手術後裝置金屬支架的病人應至少併用一個月
(D)裝置塗藥支架的病人可併用達一年
答案:B
24.有關aspirin應用於急性冠心症(ACS)病人的敘述,下列何者錯誤?
(A) 除非有禁忌情況,均應於入院的24小時內使用
(B) 進行經皮冠狀動脈介入治療(PCI)與接受放置支架的病人,可以每天服用162~325 mg至 少30天
(C) 可以同時服用ibuprofen,以提高抗凝血的活性
(D) 未放置支架的ACS 病人,應該終身每天服用75~162 mg
25.有關aspirin及clopidogrel的臨床使用時機,下列何者錯誤?
(A)心導管手術前應併用一個劑量
(B)心導管手術後的病人應終生以低劑量併用
(C)心導管手術後裝置金屬支架的病人應至少併用一個月
(D)裝置塗藥支架的病人可併用達一年
41
0
#5563053
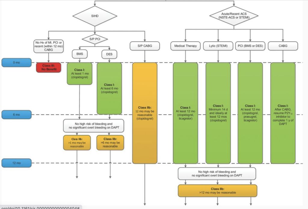
以下2016 AHA guideline dapt 整理,BMS 還是要DAPT喔
以下又為2020 jccn 上面出現的dapt 整理
結論就是這一題很怪
11
1
#5864484
金屬支架:Aspirin及Clopidogrel至少併用1個月
塗藥支架:Aspirin及Clopidogrel至少併用1年
25.有關aspirin及clopidogrel的臨床使用時機,下列何者錯誤?
(A)心導管手術前應併用一個劑量
(B)心導管手術後的病人應終生以低劑量併用
(C)心導管手術後裝置金屬支架的病人應至少併用一個月
(D)裝置塗藥支架的病人可併用達一年
編輯私有筆記及自訂標籤
9
0