24.在臺灣,有關數位帳戶、純網路銀行以及網路銀行的比較,下列敘述何者正確?
(A)數位帳戶、純網路銀行都沒有實體店面支持運作
(B)除營業時間外,數位帳戶、網路銀行與實體銀行的經營商品或模式都相同
(C)原則上,純網路銀行服務手續費會比實體銀行還低
(D)除了總行外,純網路銀行沒有實體客服中心,以茲與網路銀行與數位帳戶區別
答案:登入後查看
統計: A(152), B(205), C(2892), D(258), E(0) #3344706
統計: A(152), B(205), C(2892), D(258), E(0) #3344706
詳解 (共 5 筆)
#6262489
大略統整,有誤請指正^_^
51
0
#6251797
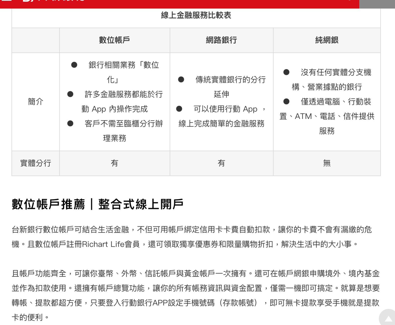
來自台新銀行的網頁ㅤㅤ
23
0
#6251799

17
0
#6290443

https://www.taishinbank.com.tw/TSB/about-taishin/taishin-article/TSBankGridPage-000205-00001/
7
0
#6251801
來自2024年版課本

6
0